WARNING:
JavaScript is turned OFF. None of the links on this concept map will
work until it is reactivated.
If you need help turning JavaScript On, click here.
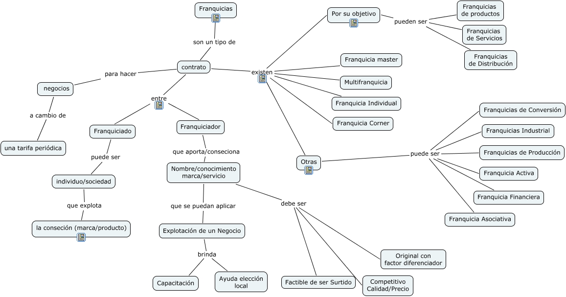
Este Cmap, tiene información relacionada con: franquicias expo, Franquicias de Servicios pueden ser Por su objetivo, Franquicia Asociativa puede ser Franquicia Activa, Franquicia Asociativa puede ser Franquicias Industrial, negocios a cambio de una tarifa periódica, Franquiciado puede ser individuo/sociedad, Nombre/conocimiento marca/servicio debe ser Original con factor diferenciador, contrato existen Por su objetivo, Franquicia Financiera puede ser Franquicia Activa, Otras existen Franquicia master, Otras puede ser Franquicia Activa, Ayuda elección local brinda Capacitación, Otras existen Por su objetivo, Otras existen Multifranquicia, Franquiciador que aporta/conseciona Nombre/conocimiento marca/servicio, contrato para hacer negocios, Franquicias son un tipo de contrato, contrato existen Franquicia Individual, Otras existen Franquicia Corner, contrato existen Multifranquicia, Franquicia Asociativa puede ser Franquicias de Producción