WARNING:
JavaScript is turned OFF. None of the links on this concept map will
work until it is reactivated.
If you need help turning JavaScript On, click here.
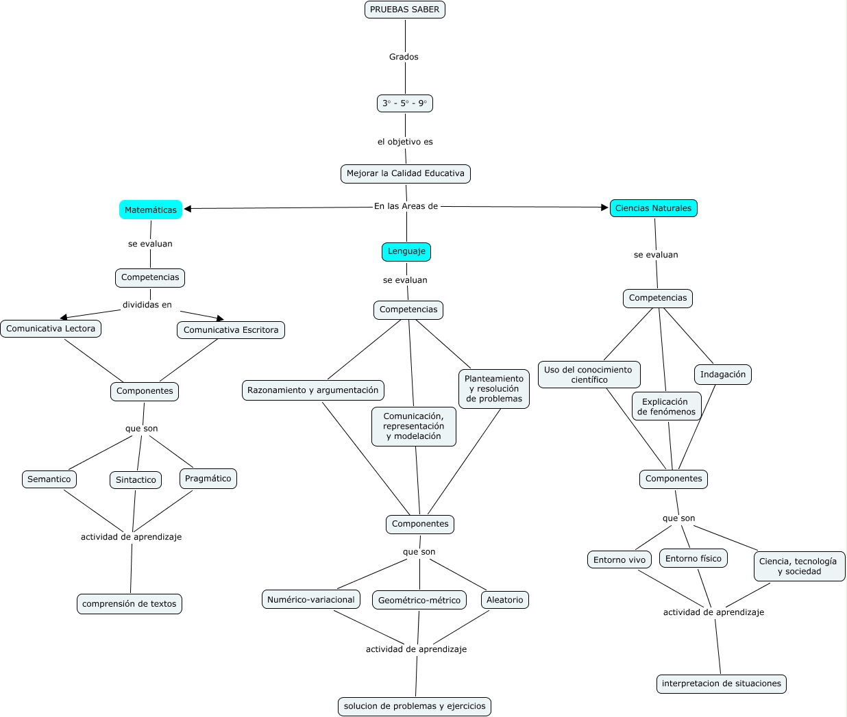
Este Cmap, tiene información relacionada con: Pruebas saber, Geométrico-métrico actividad de aprendizaje solucion de problemas y ejercicios, Ciencias Naturales se evaluan Competencias, Competencias divididas en Comunicativa Lectora, Razonamiento y argumentación ???? Componentes, Componentes que son Numérico-variacional, Competencias ???? Uso del conocimiento científico, Planteamiento y resolución de problemas ???? Componentes, Componentes que son Sintactico, Comunicativa Lectora ???? Componentes, Componentes que son Entorno físico, Mejorar la Calidad Educativa En las Areas de Matemáticas, PRUEBAS SABER Grados 3° - 5° - 9°, Sintactico actividad de aprendizaje comprensión de textos, 3° - 5° - 9° el objetivo es Mejorar la Calidad Educativa, Explicación de fenómenos ???? Componentes, Competencias ???? Indagación, Componentes que son Aleatorio, Indagación ???? Componentes, Pragmático actividad de aprendizaje comprensión de textos, Componentes que son Geométrico-métrico