WARNING:
JavaScript is turned OFF. None of the links on this concept map will
work until it is reactivated.
If you need help turning JavaScript On, click here.
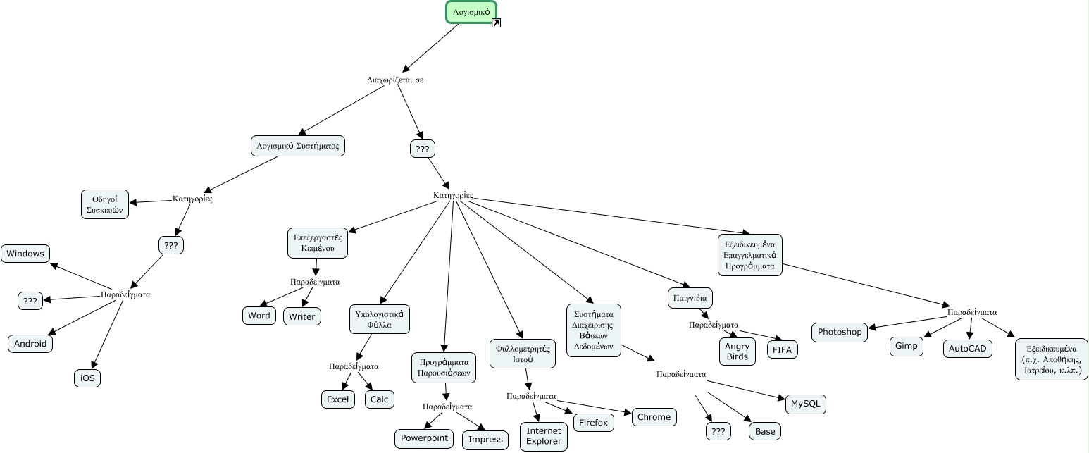
This Concept Map, created with IHMC CmapTools, has information related to: software, Υπολογιστικά Φ�?λλα Πα�?αδείγματα Excel, Επεξε�?γαστές �?ειμένου Πα�?αδείγματα Writer, Εξειδικευμένα Επαγγελματικά Π�?ογ�?άμματα Πα�?αδείγματα Photoshop, Φυλλομετ�?ητές Ιστο�? Πα�?αδείγματα Chrome, ??? �?ατηγο�?ίες Π�?ογ�?άμματα Πα�?ουσιάσεων, ??? Πα�?αδείγματα Windows, ??? �?ατηγο�?ίες Συστήματα Διαχει�?ισης Βάσεων Δεδομένων, Συστήματα Διαχει�?ισης Βάσεων Δεδομένων Πα�?αδείγματα Base, Π�?ογ�?άμματα Πα�?ουσιάσεων Πα�?αδείγματα Impress, Υπολογιστικά Φ�?λλα Πα�?αδείγματα Calc, Λογισμικ�? Διαχω�?ίζεται σε ???, Φυλλομετ�?ητές Ιστο�? Πα�?αδείγματα Firefox, Παιγνίδια Πα�?αδείγματα Angry Birds, ??? �?ατηγο�?ίες Παιγνίδια, Συστήματα Διαχει�?ισης Βάσεων Δεδομένων Πα�?αδείγματα MySQL, Εξειδικευμένα Επαγγελματικά Π�?ογ�?άμματα Πα�?αδείγματα Εξειδικευμένα (π.χ. Αποθήκης, Ιατ�?είου, κ.λπ.), Συστήματα Διαχει�?ισης Βάσεων Δεδομένων Πα�?αδείγματα ???, Λογισμικ�? Διαχω�?ίζεται σε Λογισμικ�? Συστήματος, Λογισμικ�? Συστήματος �?ατηγο�?ίες �?δηγοί Συσκευ�?ν, ??? �?ατηγο�?ίες Υπολογιστικά Φ�?λλα