WARNING:
JavaScript is turned OFF. None of the links on this concept map will
work until it is reactivated.
If you need help turning JavaScript On, click here.
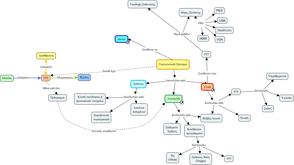
This Concept Map, created with IHMC CmapTools, has information related to: main, Υπολογιστικό Σύστημα Σκοπό έχει ???, Κακόβουλα προγράμματα Κατηγορίες Ιός (Virus), Υπολογιστικό Σύστημα Συνδέεται σε Δίκτυο, ??? Κατηγορίες Σκόνη, Θύρες Σύνδεσης Είδη HDMI, Υπολογιστικό Σύστημα Αποτελείται από Λογισμικό, ??? Περιλαμβάνει Υποδοχές Επέκτασης, Χρήστης Κυνδυνεύει από Κλοπή ταυτότητας ή προσωπικών στοιχείων, Υπολογιστικό Σύστημα Αποτελείται από Υλικό, ??? Κατηγορίες Υπερθέρμανση, Θύρες Σύνδεσης Είδη USB, Υλικό Κινδυνεύει από Κλοπή, ??? Μέσα από ένα Πρόγραμμα, Κακόβουλα προγράμματα Κατηγορίες ???, Υπολογιστικό Σύστημα Αποτελείται από Χρήστης, ??? Κατηγορίες Υγρασία, Κακόβουλα προγράμματα Κατηγορίες Δπύρειος Ίππος (Trojan), Υλικό Κινδυνεύει από Βλάβες υλικού, Λογισμικό Κινδυνεύει από Σφάλματα Χρήστη, Θύρες Σύνδεσης Είδη VGA