WARNING:
JavaScript is turned OFF. None of the links on this concept map will
work until it is reactivated.
If you need help turning JavaScript On, click here.
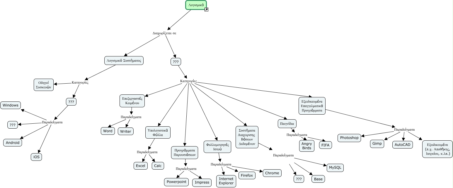
This Concept Map, created with IHMC CmapTools, has information related to: software, Υπολογιστικά Φύλλα Παραδείγματα Excel, Επεξεργαστές Κειμένου Παραδείγματα Writer, Εξειδικευμένα Επαγγελματικά Προγράμματα Παραδείγματα Photoshop, Φυλλομετρητές Ιστού Παραδείγματα Chrome, ??? Κατηγορίες Προγράμματα Παρουσιάσεων, ??? Παραδείγματα Windows, ??? Κατηγορίες Συστήματα Διαχειρισης Βάσεων Δεδομένων, Συστήματα Διαχειρισης Βάσεων Δεδομένων Παραδείγματα Base, Προγράμματα Παρουσιάσεων Παραδείγματα Impress, Υπολογιστικά Φύλλα Παραδείγματα Calc, Λογισμικό Διαχωρίζεται σε ???, Φυλλομετρητές Ιστού Παραδείγματα Firefox, Παιγνίδια Παραδείγματα Angry Birds, ??? Κατηγορίες Παιγνίδια, Συστήματα Διαχειρισης Βάσεων Δεδομένων Παραδείγματα MySQL, Εξειδικευμένα Επαγγελματικά Προγράμματα Παραδείγματα Εξειδικευμένα (π.χ. Αποθήκης, Ιατρείου, κ.λπ.), Συστήματα Διαχειρισης Βάσεων Δεδομένων Παραδείγματα ???, Λογισμικό Διαχωρίζεται σε Λογισμικό Συστήματος, Λογισμικό Συστήματος Κατηγορίες Οδηγοί Συσκευών, ??? Κατηγορίες Υπολογιστικά Φύλλα