WARNING:
JavaScript is turned OFF. None of the links on this concept map will
work until it is reactivated.
If you need help turning JavaScript On, click here.
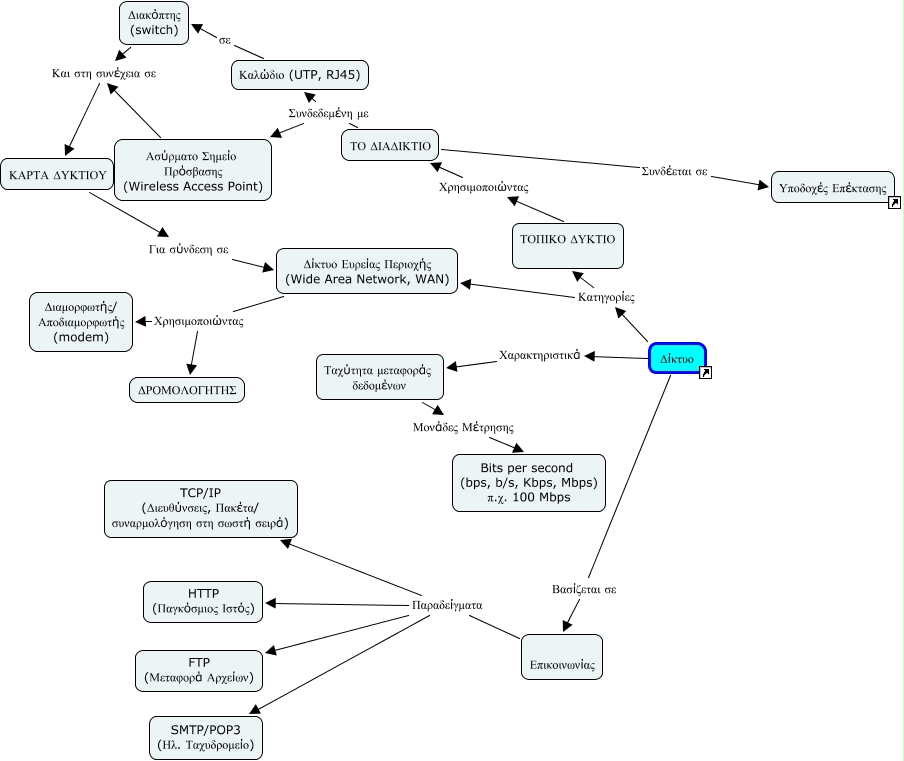
This Concept Map, created with IHMC CmapTools, has information related to: networks, Δίκτυο Ευρείας Περιοχής (Wide Area Network, WAN) Χρησιμοποιώντας ΔΡΟΜΟΛΟΓΗΤΗΣ, Επικοινωνίας Παραδείγματα FTP (Μεταφορά Αρχείων), ΤΟ ΔΙΑΔΙΚΤΙΟ Συνδεδεμένη με Ασύρματο Σημείο Πρόσβασης (Wireless Access Point), Επικοινωνίας Παραδείγματα HTTP (Παγκόσμιος Ιστός), Δίκτυο Ευρείας Περιοχής (Wide Area Network, WAN) Χρησιμοποιώντας Διαμορφωτής/ Αποδιαμορφωτής (modem), ΤΟ ΔΙΑΔΙΚΤΙΟ Συνδέεται σε Υποδοχές Επέκτασης, Δίκτυο Κατηγορίες ΤΟΠΙΚΟ ΔΥΚΤΙΟ, ΚΑΡΤΑ ΔΥΚΤΙΟΥ Για σύνδεση σε Δίκτυο Ευρείας Περιοχής (Wide Area Network, WAN), ΤΟ ΔΙΑΔΙΚΤΙΟ Συνδεδεμένη με Καλώδιο (UTP, RJ45), Επικοινωνίας Παραδείγματα TCP/IP (Διευθύνσεις, Πακέτα/ συναρμολόγηση στη σωστή σειρά), Δίκτυο Βασίζεται σε Επικοινωνίας, Ταχύτητα μεταφοράς δεδομένων Μονάδες Μέτρησης Bits per second (bps, b/s, Kbps, Mbps) π.χ. 100 Mbps, Καλώδιο (UTP, RJ45) σε Διακόπτης (switch), Διακόπτης (switch) Και στη συνέχεια σε ΚΑΡΤΑ ΔΥΚΤΙΟΥ, Ασύρματο Σημείο Πρόσβασης (Wireless Access Point) Και στη συνέχεια σε ΚΑΡΤΑ ΔΥΚΤΙΟΥ, Επικοινωνίας Παραδείγματα SMTP/POP3 (Ηλ. Ταχυδρομείο), Δίκτυο Χαρακτηριστικά Ταχύτητα μεταφοράς δεδομένων, ΤΟΠΙΚΟ ΔΥΚΤΙΟ Χρησιμοποιώντας ΤΟ ΔΙΑΔΙΚΤΙΟ, Δίκτυο Κατηγορίες Δίκτυο Ευρείας Περιοχής (Wide Area Network, WAN)