WARNING:
JavaScript is turned OFF. None of the links on this concept map will
work until it is reactivated.
If you need help turning JavaScript On, click here.
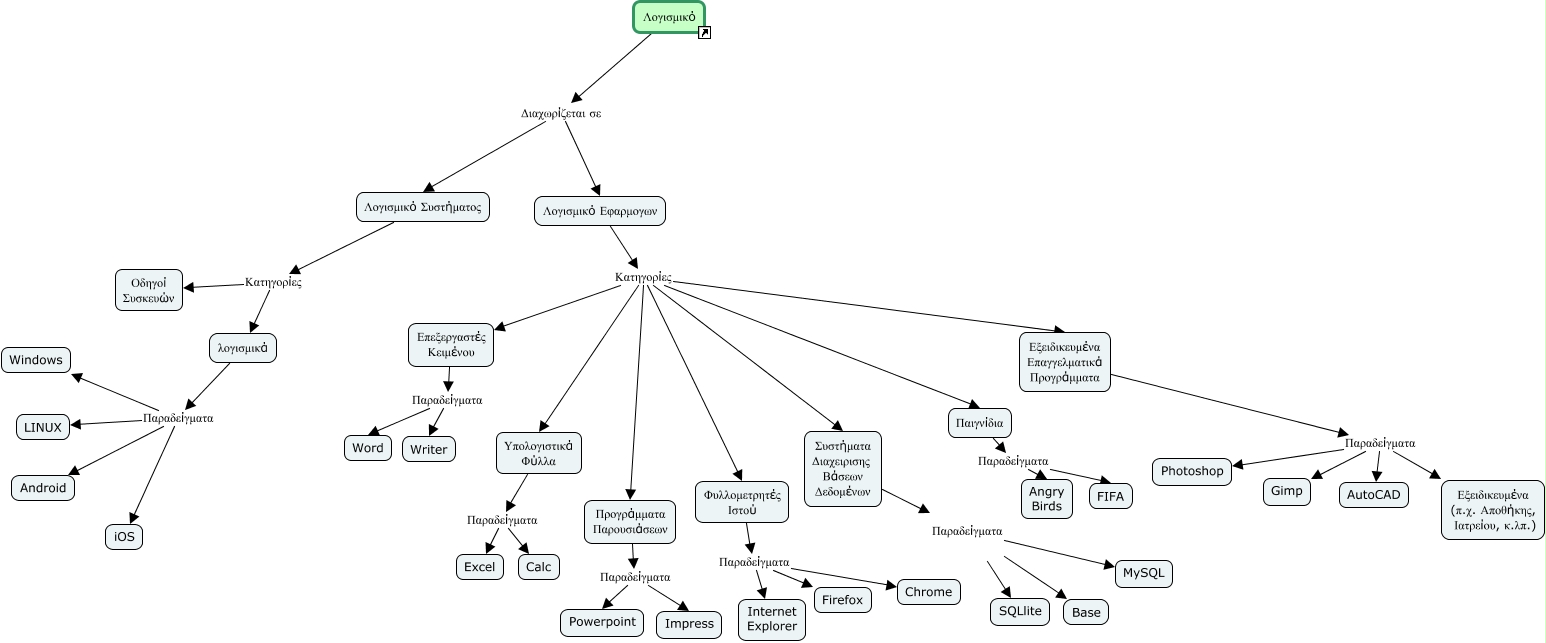
This Concept Map, created with IHMC CmapTools, has information related to: software, Παιγνίδια Παραδείγματα FIFA, λογισμικά Παραδείγματα iOS, Συστήματα Διαχειρισης Βάσεων Δεδομένων Παραδείγματα SQLlite, λογισμικά Παραδείγματα LINUX, Λογισμικό Διαχωρίζεται σε Λογισμικό Εφαρμογων, λογισμικά Παραδείγματα Android, Υπολογιστικά Φύλλα Παραδείγματα Calc, Λογισμικό Εφαρμογων Κατηγορίες Επεξεργαστές Κειμένου, Φυλλομετρητές Ιστού Παραδείγματα Firefox, Λογισμικό Εφαρμογων Κατηγορίες Εξειδικευμένα Επαγγελματικά Προγράμματα, Επεξεργαστές Κειμένου Παραδείγματα Writer, Εξειδικευμένα Επαγγελματικά Προγράμματα Παραδείγματα Photoshop, Λογισμικό Συστήματος Κατηγορίες λογισμικά, Εξειδικευμένα Επαγγελματικά Προγράμματα Παραδείγματα Εξειδικευμένα (π.χ. Αποθήκης, Ιατρείου, κ.λπ.), Συστήματα Διαχειρισης Βάσεων Δεδομένων Παραδείγματα MySQL, Φυλλομετρητές Ιστού Παραδείγματα Internet Explorer, Συστήματα Διαχειρισης Βάσεων Δεδομένων Παραδείγματα Base, Προγράμματα Παρουσιάσεων Παραδείγματα Impress, Υπολογιστικά Φύλλα Παραδείγματα Excel, λογισμικά Παραδείγματα Windows