WARNING:
JavaScript is turned OFF. None of the links on this concept map will
work until it is reactivated.
If you need help turning JavaScript On, click here.
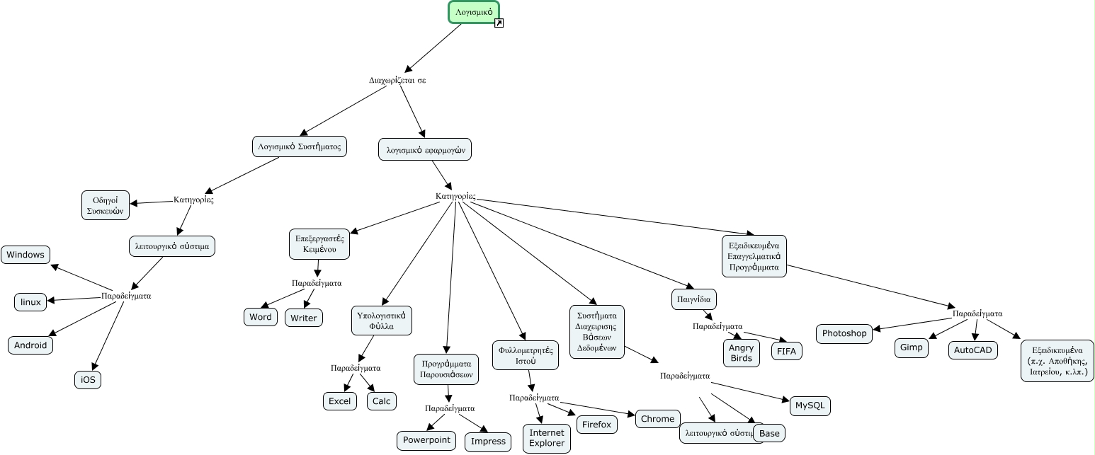
This Concept Map, created with IHMC CmapTools, has information related to: software, Υπολογιστικά Φύλλα Παραδείγματα Excel, Συστήματα Διαχειρισης Βάσεων Δεδομένων Παραδείγματα Base, Φυλλομετρητές Ιστού Παραδείγματα Chrome, λειτουργικό σύστιμα Παραδείγματα iOS, λογισμικό εφαρμογών Κατηγορίες Υπολογιστικά Φύλλα, λογισμικό εφαρμογών Κατηγορίες Εξειδικευμένα Επαγγελματικά Προγράμματα, Λογισμικό Συστήματος Κατηγορίες Οδηγοί Συσκευών, λογισμικό εφαρμογών Κατηγορίες Παιγνίδια, Επεξεργαστές Κειμένου Παραδείγματα Writer, λογισμικό εφαρμογών Κατηγορίες Φυλλομετρητές Ιστού, Φυλλομετρητές Ιστού Παραδείγματα Firefox, Επεξεργαστές Κειμένου Παραδείγματα Word, λειτουργικό σύστιμα Παραδείγματα Windows, Παιγνίδια Παραδείγματα Angry Birds, λογισμικό εφαρμογών Κατηγορίες Συστήματα Διαχειρισης Βάσεων Δεδομένων, Συστήματα Διαχειρισης Βάσεων Δεδομένων Παραδείγματα MySQL, Λογισμικό Συστήματος Κατηγορίες λειτουργικό σύστιμα, Εξειδικευμένα Επαγγελματικά Προγράμματα Παραδείγματα Εξειδικευμένα (π.χ. Αποθήκης, Ιατρείου, κ.λπ.), Εξειδικευμένα Επαγγελματικά Προγράμματα Παραδείγματα Photoshop, λειτουργικό σύστιμα Παραδείγματα linux