WARNING:
JavaScript is turned OFF. None of the links on this concept map will
work until it is reactivated.
If you need help turning JavaScript On, click here.
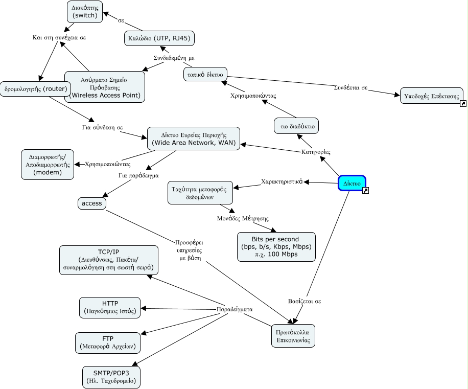
This Concept Map, created with IHMC CmapTools, has information related to: networks, Πρωτόκολλα Επικοινωνίας Παραδείγματα FTP (Μεταφορά Αρχείων), τοπικό δίκτυο Συνδεδεμένη με Ασύρματο Σημείο Πρόσβασης (Wireless Access Point), access Προσφέρει υπηρεσίες με βάση Πρωτόκολλα Επικοινωνίας, Πρωτόκολλα Επικοινωνίας Παραδείγματα HTTP (Παγκόσμιος Ιστός), Δίκτυο Ευρείας Περιοχής (Wide Area Network, WAN) Χρησιμοποιώντας Διαμορφωτής/ Αποδιαμορφωτής (modem), τοπικό δίκτυο Συνδέεται σε Υποδοχές Επέκτασης, Δίκτυο Κατηγορίες τιο διαδύκτιο, δρομολογητής (router) Για σύνδεση σε Δίκτυο Ευρείας Περιοχής (Wide Area Network, WAN), τοπικό δίκτυο Συνδεδεμένη με Καλώδιο (UTP, RJ45), Πρωτόκολλα Επικοινωνίας Παραδείγματα TCP/IP (Διευθύνσεις, Πακέτα/ συναρμολόγηση στη σωστή σειρά), Δίκτυο Βασίζεται σε Πρωτόκολλα Επικοινωνίας, Δίκτυο Ευρείας Περιοχής (Wide Area Network, WAN) Για παράδειγμα access, Ταχύτητα μεταφοράς δεδομένων Μονάδες Μέτρησης Bits per second (bps, b/s, Kbps, Mbps) π.χ. 100 Mbps, Καλώδιο (UTP, RJ45) σε Διακόπτης (switch), Διακόπτης (switch) Και στη συνέχεια σε δρομολογητής (router), Ασύρματο Σημείο Πρόσβασης (Wireless Access Point) Και στη συνέχεια σε δρομολογητής (router), Πρωτόκολλα Επικοινωνίας Παραδείγματα SMTP/POP3 (Ηλ. Ταχυδρομείο), Δίκτυο Χαρακτηριστικά Ταχύτητα μεταφοράς δεδομένων, τιο διαδύκτιο Χρησιμοποιώντας τοπικό δίκτυο, Δίκτυο Κατηγορίες Δίκτυο Ευρείας Περιοχής (Wide Area Network, WAN)