WARNING:
JavaScript is turned OFF. None of the links on this concept map will
work until it is reactivated.
If you need help turning JavaScript On, click here.
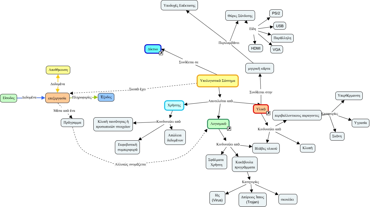
This Concept Map, created with IHMC CmapTools, has information related to: main, Υπολογιστικό Σύστημα Αποτελείται από Υλικό, Χρήστης Κυνδυνεύει από Απώλεια δεδομένων, Υπολογιστικό Σύστημα Σκοπό έχει επεξεργασία, Χρήστης Κυνδυνεύει από Κλοπή ταυτότητας ή προσωπικών στοιχείων, επεξεργασία Μέσα από ένα Πρόγραμμα, Χρήστης Κυνδυνεύει από Εκφοβιστική συμπεριφορά, περιβαλλοντικους παραγοντες Κατηγορίες Υπερθέρμανση, Υλικό Κινδυνεύει από περιβαλλοντικους παραγοντες, μητρική κάρτα Περιλαμβάνει Θύρες Σύνδεσης, Λογισμικό Κινδυνεύει από Σφάλματα Χρήστη, Θύρες Σύνδεσης Είδη HDMI, Υλικό Κινδυνεύει από Κλοπή, Υπολογιστικό Σύστημα Συνδέεται σε Δίκτυο, Κακόβουλα προγράμματα Κατηγορίες Δπύρειος Ίππος (Trojan), περιβαλλοντικους παραγοντες Κατηγορίες Υγρασία, Κακόβουλα προγράμματα Κατηγορίες σκουλίκι, Λογισμικό Κινδυνεύει από Βλάβες υλικού, επεξεργασία Πληροφορίες Έξοδος, Κακόβουλα προγράμματα Κατηγορίες Ιός (Virus), Υπολογιστικό Σύστημα Αποτελείται από Λογισμικό