WARNING:
JavaScript is turned OFF. None of the links on this concept map will
work until it is reactivated.
If you need help turning JavaScript On, click here.
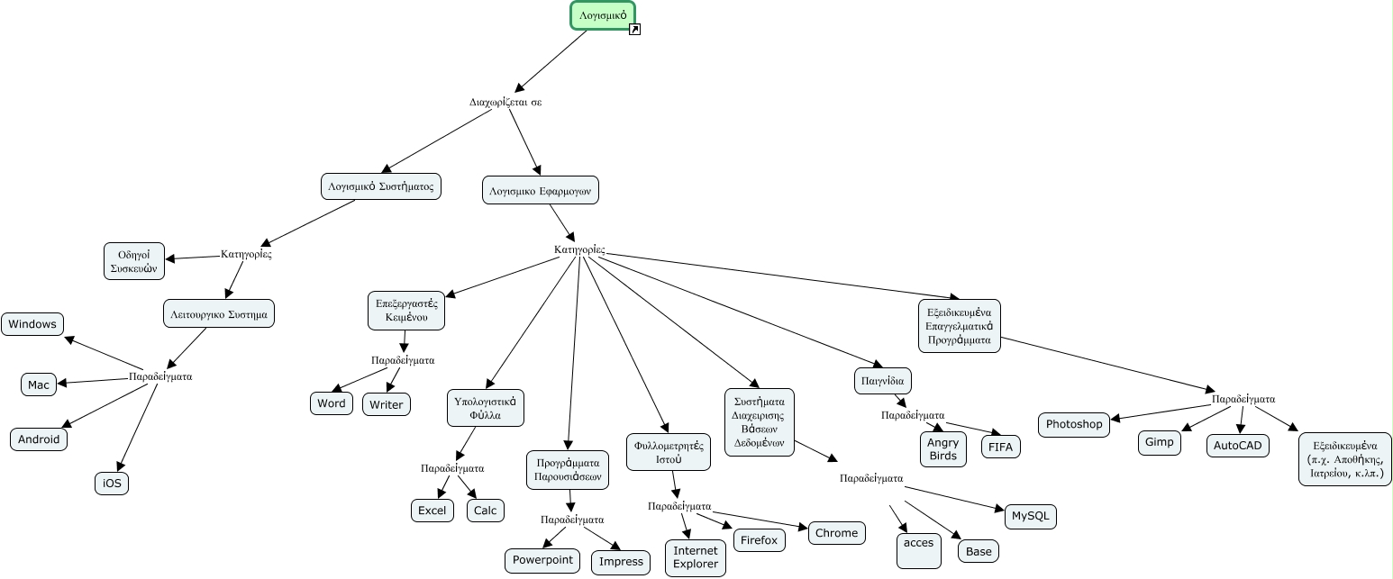
This Concept Map, created with IHMC CmapTools, has information related to: software, Υπολογιστικά Φύλλα Παραδείγματα Excel, Συστήματα Διαχειρισης Βάσεων Δεδομένων Παραδείγματα Base, Φυλλομετρητές Ιστού Παραδείγματα Chrome, Λειτουργικο Συστημα Παραδείγματα iOS, Λογισμικο Εφαρμογων Κατηγορίες Υπολογιστικά Φύλλα, Λογισμικο Εφαρμογων Κατηγορίες Εξειδικευμένα Επαγγελματικά Προγράμματα, Λογισμικό Συστήματος Κατηγορίες Οδηγοί Συσκευών, Λογισμικο Εφαρμογων Κατηγορίες Παιγνίδια, Επεξεργαστές Κειμένου Παραδείγματα Writer, Λογισμικο Εφαρμογων Κατηγορίες Φυλλομετρητές Ιστού, Φυλλομετρητές Ιστού Παραδείγματα Firefox, Επεξεργαστές Κειμένου Παραδείγματα Word, Λειτουργικο Συστημα Παραδείγματα Windows, Παιγνίδια Παραδείγματα Angry Birds, Λογισμικο Εφαρμογων Κατηγορίες Συστήματα Διαχειρισης Βάσεων Δεδομένων, Συστήματα Διαχειρισης Βάσεων Δεδομένων Παραδείγματα MySQL, Λογισμικό Συστήματος Κατηγορίες Λειτουργικο Συστημα, Εξειδικευμένα Επαγγελματικά Προγράμματα Παραδείγματα Εξειδικευμένα (π.χ. Αποθήκης, Ιατρείου, κ.λπ.), Εξειδικευμένα Επαγγελματικά Προγράμματα Παραδείγματα Photoshop, Λειτουργικο Συστημα Παραδείγματα Mac