WARNING:
JavaScript is turned OFF. None of the links on this concept map will
work until it is reactivated.
If you need help turning JavaScript On, click here.
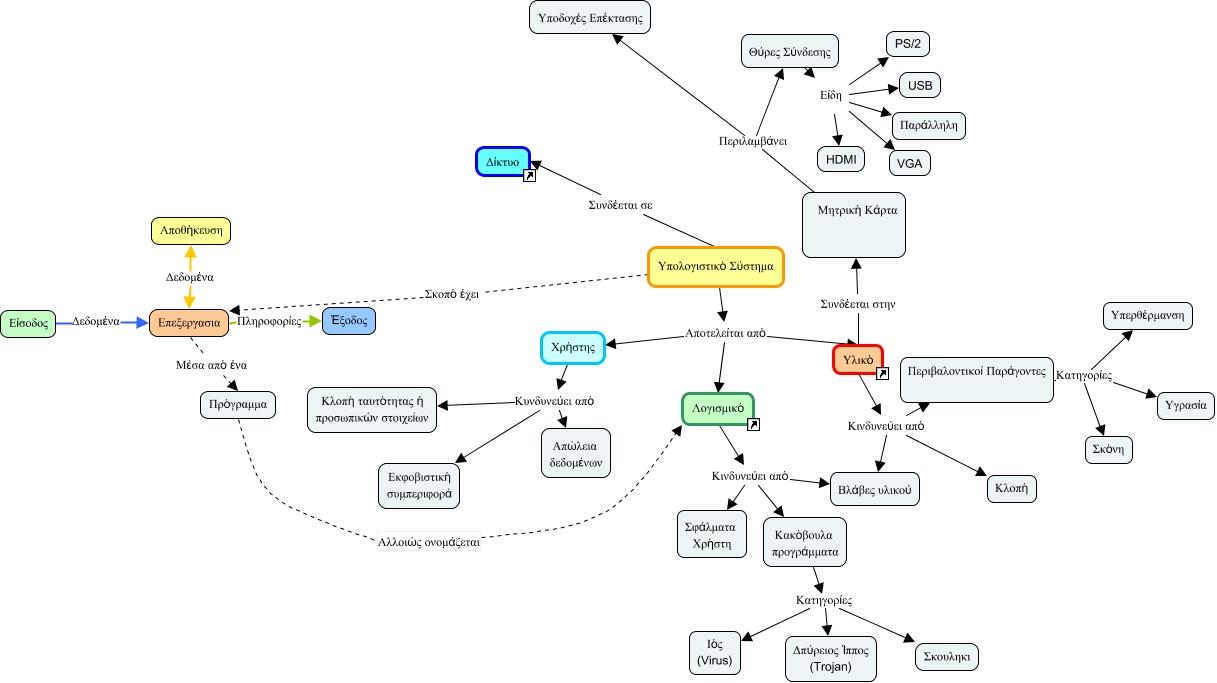
This Concept Map, created with IHMC CmapTools, has information related to: main, Υπολογιστικό Σύστημα Αποτελείται από Υλικό, Χρήστης Κυνδυνεύει από Απώλεια δεδομένων, Υπολογιστικό Σύστημα Σκοπό έχει Επεξεργασια, Χρήστης Κυνδυνεύει από Κλοπή ταυτότητας ή προσωπικών στοιχείων, Επεξεργασια Μέσα από ένα Πρόγραμμα, Χρήστης Κυνδυνεύει από Εκφοβιστική συμπεριφορά, Περιβαλοντικοί Παράγοντες Κατηγορίες Υπερθέρμανση, Υλικό Κινδυνεύει από Περιβαλοντικοί Παράγοντες, Μητρική Κάρτα Περιλαμβάνει Θύρες Σύνδεσης, Λογισμικό Κινδυνεύει από Σφάλματα Χρήστη, Θύρες Σύνδεσης Είδη HDMI, Υλικό Κινδυνεύει από Κλοπή, Υπολογιστικό Σύστημα Συνδέεται σε Δίκτυο, Κακόβουλα προγράμματα Κατηγορίες Δπύρειος Ίππος (Trojan), Περιβαλοντικοί Παράγοντες Κατηγορίες Υγρασία, Κακόβουλα προγράμματα Κατηγορίες Σκουληκι, Λογισμικό Κινδυνεύει από Βλάβες υλικού, Επεξεργασια Πληροφορίες Έξοδος, Κακόβουλα προγράμματα Κατηγορίες Ιός (Virus), Υπολογιστικό Σύστημα Αποτελείται από Λογισμικό