WARNING:
JavaScript is turned OFF. None of the links on this concept map will
work until it is reactivated.
If you need help turning JavaScript On, click here.
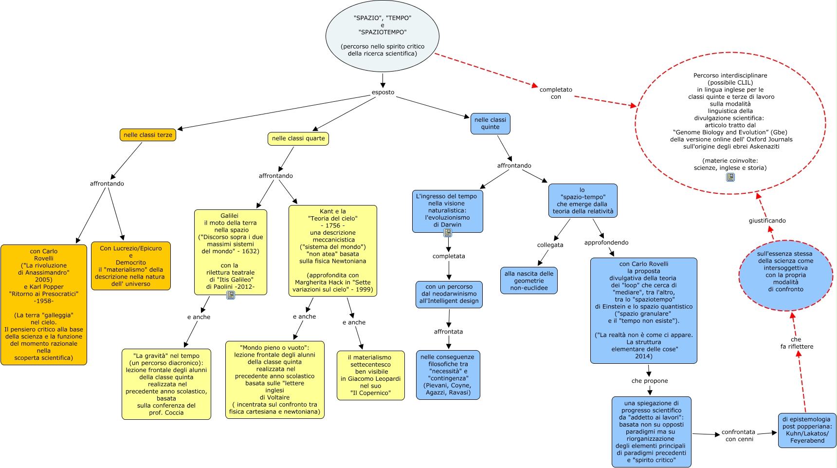
Questa Cmap, creata con IHMC CmapTools, contiene informazioni relative a: SPAZIO -TEMPO e SPAZIOTEMPO, "SPAZIO", "TEMPO" e "SPAZIOTEMPO" (percorso nello spirito critico della ricerca scientifica) esposto nelle classi quinte, nelle classi terze affrontando Con Lucrezio/Epicuro e Democrito il "materialismo" della descrizione nella natura dell' universo, "SPAZIO", "TEMPO" e "SPAZIOTEMPO" (percorso nello spirito critico della ricerca scientifica) completato con Percorso interdisciplinare (possibile CLIL) in lingua inglese per le classi quinte e terze di lavoro sulla modalità linguistica della divulgazione scientifica: articolo tratto dal “Genome Biology and Evolution” (Gbe) della versione online dell' Oxford Journals sull'origine degli ebrei Askenaziti (materie coinvolte: scienze, inglese e storia), nelle classi quinte affrontando L'ingresso del tempo nella visione naturalistica: l'evoluzionismo di Darwin, nelle classi quinte affrontando lo "spazio-tempo" che emerge dalla teoria della relatività, lo "spazio-tempo" che emerge dalla teoria della relatività collegata alla nascita delle geometrie non-euclidee, "SPAZIO", "TEMPO" e "SPAZIOTEMPO" (percorso nello spirito critico della ricerca scientifica) esposto nelle classi terze, con un percorso dal neodarwinismo all'Intelligent design affrontata nelle conseguenze filosofiche tra "necessità" e "contingenza" (Pievani, Coyne, Agazzi, Ravasi), sull'essenza stessa della scienza come intersoggettiva con la propria modalità di confronto giustificando Percorso interdisciplinare (possibile CLIL) in lingua inglese per le classi quinte e terze di lavoro sulla modalità linguistica della divulgazione scientifica: articolo tratto dal “Genome Biology and Evolution” (Gbe) della versione online dell' Oxford Journals sull'origine degli ebrei Askenaziti (materie coinvolte: scienze, inglese e storia), di epistemologia post popperiana: Kuhn/Lakatos/ Feyerabend che fa riflettere sull'essenza stessa della scienza come intersoggettiva con la propria modalità di confronto, Galilei il moto della terra nella spazio ("Discorso sopra i due massimi sistemi del mondo" - 1632) con la rilettura teatrale di "Itis Galileo" di Paolini -2012- e anche "La gravità" nel tempo (un percorso diacronico): lezione frontale degli alunni della classe quinta realizzata nel precedente anno scolastico, basata sulla conferenza del prof. Coccia, Kant e la "Teoria del cielo" - 1756 - una descrizione meccanicistica ("sistema del mondo") "non atea" basata sulla fisica Newtoniana (approfondita con Margherita Hack in "Sette variazioni sul cielo" - 1999) e anche il materialismo settecentesco ben visibile in Giacomo Leopardi nel suo "Il Copernico", nelle classi terze affrontando con Carlo Rovelli ("La rivoluzione di Anassimandro" 2005) e Karl Popper "Ritorno ai Presocratici" -1958- (La terra "galleggia" nel cielo. Il pensiero critico alla base della scienza e la funzione del momento razionale nella scoperta scientifica), nelle classi quarte affrontando Kant e la "Teoria del cielo" - 1756 - una descrizione meccanicistica ("sistema del mondo") "non atea" basata sulla fisica Newtoniana (approfondita con Margherita Hack in "Sette variazioni sul cielo" - 1999), "SPAZIO", "TEMPO" e "SPAZIOTEMPO" (percorso nello spirito critico della ricerca scientifica) esposto nelle classi quarte, L'ingresso del tempo nella visione naturalistica: l'evoluzionismo di Darwin completata con un percorso dal neodarwinismo all'Intelligent design, una spiegazione di progresso scientifico da "addetto ai lavori": basata non su opposti paradigmi ma su riorganizzazione degli elementi principali di paradigmi precedenti e "spirito critico" confrontata con cenni di epistemologia post popperiana: Kuhn/Lakatos/ Feyerabend, con Carlo Rovelli la proposta divulgativa della teoria dei "loop" che cerca di "mediare", tra l'altro, tra lo "spaziotempo" di Einstein e lo spazio quantistico ("spazio granulare" e il "tempo non esiste"). ("La realtà non è come ci appare. La struttura elementare delle cose" 2014) che propone una spiegazione di progresso scientifico da "addetto ai lavori": basata non su opposti paradigmi ma su riorganizzazione degli elementi principali di paradigmi precedenti e "spirito critico", nelle classi quarte affrontando Galilei il moto della terra nella spazio ("Discorso sopra i due massimi sistemi del mondo" - 1632) con la rilettura teatrale di "Itis Galileo" di Paolini -2012-, Kant e la "Teoria del cielo" - 1756 - una descrizione meccanicistica ("sistema del mondo") "non atea" basata sulla fisica Newtoniana (approfondita con Margherita Hack in "Sette variazioni sul cielo" - 1999) e anche "Mondo pieno o vuoto": lezione frontale degli alunni della classe quinta realizzata nel precedente anno scolastico basata sulle "lettere inglesi di Voltaire ( incentrata sul confronto tra fisica cartesiana e newtoniana)