WARNING:
JavaScript is turned OFF. None of the links on this concept map will
work until it is reactivated.
If you need help turning JavaScript On, click here.
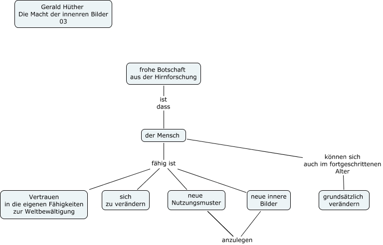
Dieses mit IHMC CmapTools erstellte CMap hat Informationen bezüglich: 03 Die Macht der innenren Bilder, der Mensch fähig ist Vertrauen in die eigenen Fähigkeiten zur Weltbewältigung, der Mensch fähig ist neue innere Bilder, der Mensch fähig ist neue Nutzungsmuster, neue innere Bilder anzulegen neue Nutzungsmuster, frohe Botschaft aus der Hirnforschung ist dass der Mensch, der Mensch fähig ist sich zu verändern, der Mensch können sich auch im fortgeschrittenen Alter grundsätzlich verändern