WARNING:
JavaScript is turned OFF. None of the links on this concept map will
work until it is reactivated.
If you need help turning JavaScript On, click here.
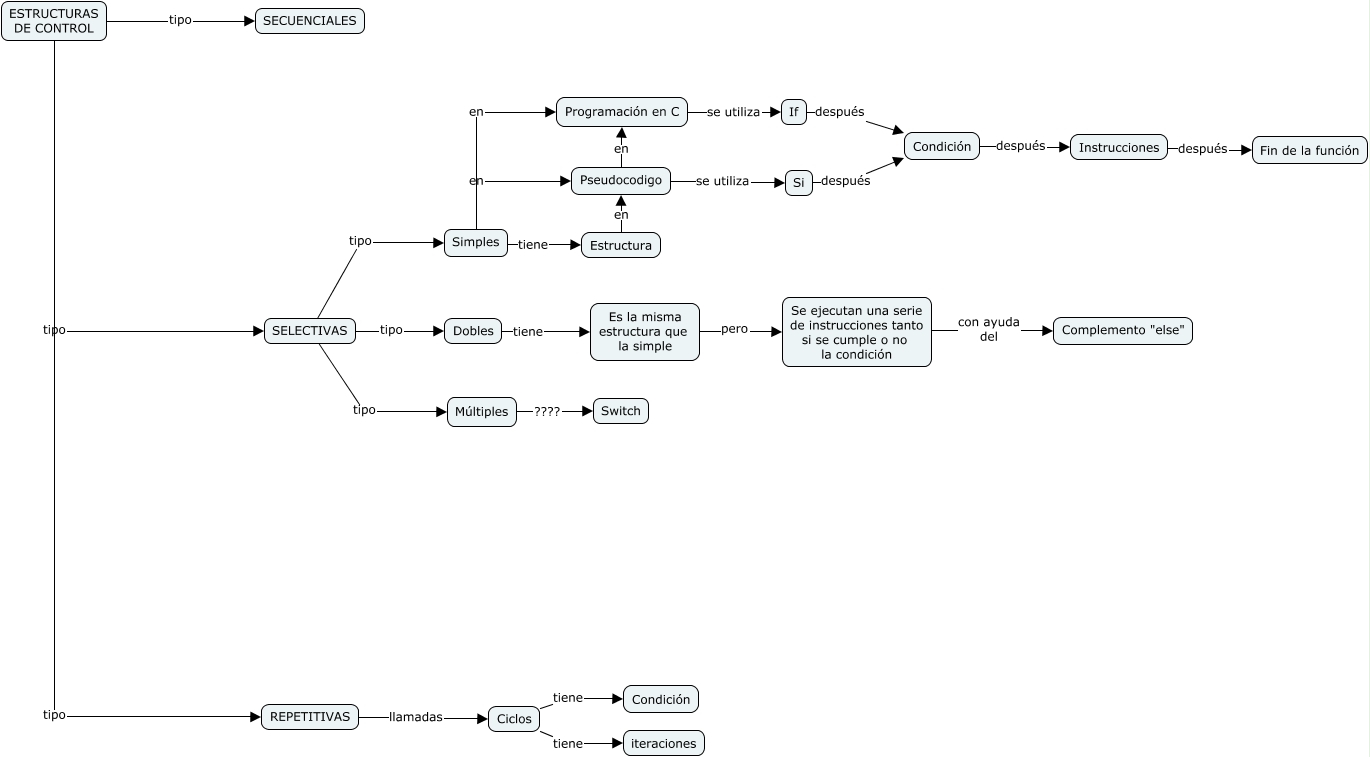
Este Cmap, tiene información relacionada con: EstructurasCtrl, REPETITIVAS llamadas Ciclos, ESTRUCTURAS DE CONTROL tipo REPETITIVAS, Se ejecutan una serie de instrucciones tanto si se cumple o no la condición con ayuda del Complemento "else", Dobles tiene Es la misma estructura que la simple, Ciclos tiene iteraciones, Ciclos tiene Condición, Si después Condición, Instrucciones después Fin de la función, ESTRUCTURAS DE CONTROL tipo SELECTIVAS, Múltiples ???? Switch, Condición después Instrucciones, SELECTIVAS tipo Dobles, Es la misma estructura que la simple pero Se ejecutan una serie de instrucciones tanto si se cumple o no la condición, SELECTIVAS tipo Múltiples, If después Condición, Estructura en Pseudocodigo, Pseudocodigo en Programación en C, Simples en Programación en C, Pseudocodigo se utiliza Si, ESTRUCTURAS DE CONTROL tipo SECUENCIALES