WARNING:
JavaScript is turned OFF. None of the links on this concept map will
work until it is reactivated.
If you need help turning JavaScript On, click here.
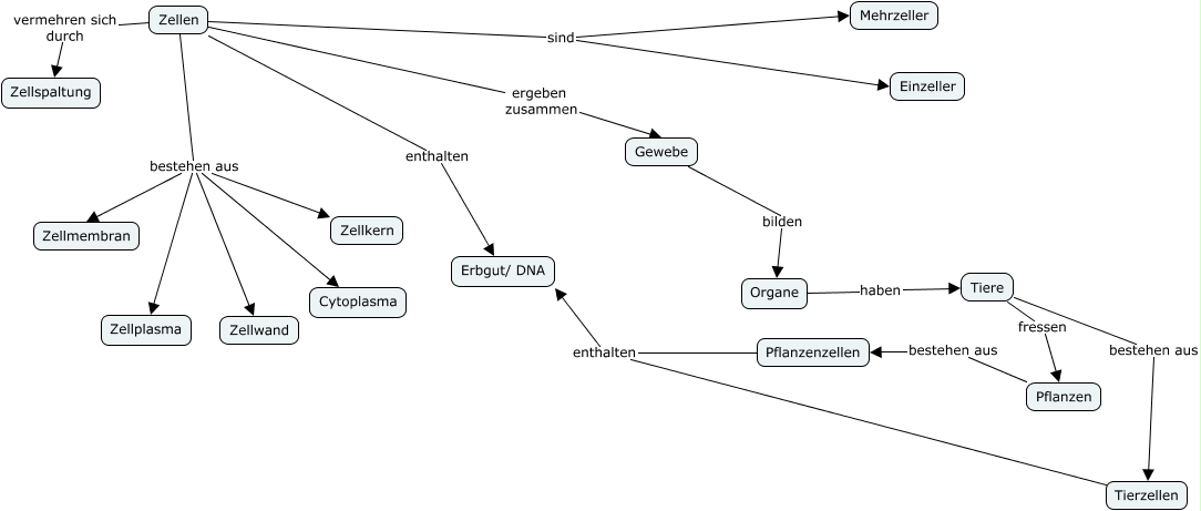
Dieses mit IHMC CmapTools erstellte CMap hat Informationen bezüglich: Zelle_Kerstin Sodtke, Pflanzen bestehen aus Pflanzenzellen, Zellen bestehen aus Cytoplasma, Pflanzenzellen enthalten Erbgut/ DNA, Zellen vermehren sich durch Zellspaltung, Tiere bestehen aus Tierzellen, Zellen bestehen aus Zellwand, Zellen enthalten Erbgut/ DNA, Tierzellen enthalten Erbgut/ DNA, Zellen bestehen aus Zellkern, Zellen sind Einzeller, Gewebe bilden Organe, Zellen bestehen aus Zellplasma, Organe haben Tiere, Tiere fressen Pflanzen, Zellen sind Mehrzeller, Zellen bestehen aus Zellmembran, Zellen ergeben zusammen Gewebe