WARNING:
JavaScript is turned OFF. None of the links on this concept map will
work until it is reactivated.
If you need help turning JavaScript On, click here.
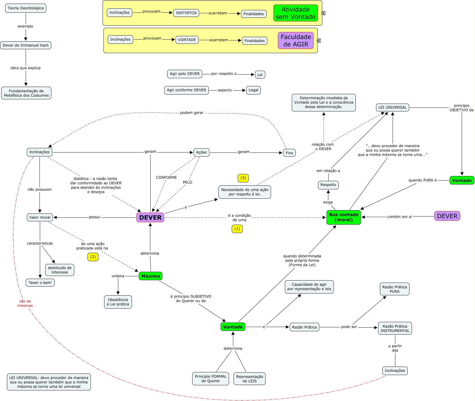
Esse mapa conceitual, produzido no IHMC CmapTools, tem a informação relacionada a: Kant, Ações geram Fins, Fins podem gerar Inclinações, Inclinações provocam VONTADE, Valor moral de uma ação praticada está na Máxima, VONTADE acarretam Finalidades, Teoria Deontológica exemplo Dever de Immanuel Kant, Razão Prática INSTRUMENTAL a partir das Inclinações, Inclinações geram Ações, Máxima determina DEVER, Necessidade de uma ação por respeito à lei. relação com o DEVER Determinação imediata da Vontade pela Lei e a consciência dessa determinação., Inclinações provocam INSTINTOS, Inclinações não possuem Valor moral, Princípio FORMAL do Querer determina Vontade, Vontade quando determinada pela própria forma (Forma da Lei) Boa vontade (moral), Agir pelo DEVER por respeito a Lei, DEVER geram Ações, Vontade quando PURA é Boa vontade (moral), DEVER é Necessidade de uma ação por respeito à lei., Boa vontade (moral) exige Respeito, DEVER possui Valor moral