WARNING:
JavaScript is turned OFF. None of the links on this concept map will
work until it is reactivated.
If you need help turning JavaScript On, click here.
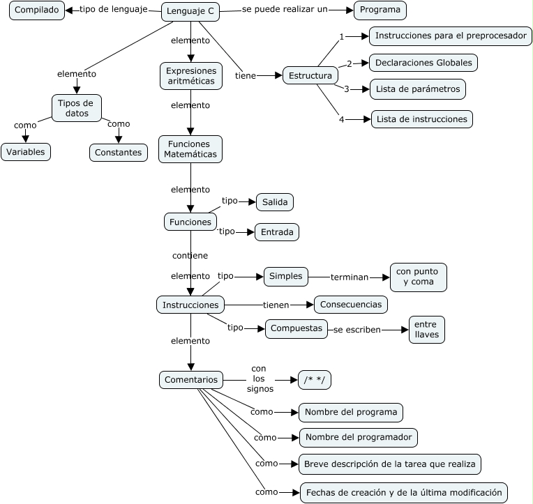
Este Cmap, tiene información relacionada con: Lenguaje C, Lenguaje C elemento Funciones, Comentarios como Nombre del programa, Instrucciones tipo Compuestas, Estructura 4 Lista de instrucciones, Funciones tipo Entrada, Comentarios como Fechas de creación y de la última modificación, Compuestas se escriben entre llaves, Lenguaje C elemento Instrucciones, Lenguaje C tiene Estructura, Funciones tipo Salida, Lenguaje C tipo de lenguaje Compilado, Lenguaje C elemento Comentarios, Lenguaje C se puede realizar un Programa, Instrucciones tipo Simples, Estructura 3 Lista de parámetros, Funciones contiene Instrucciones, Estructura 2 Declaraciones Globales, Simples terminan con punto y coma, Lenguaje C elemento Expresiones aritméticas, Instrucciones tienen Consecuencias