WARNING:
JavaScript is turned OFF. None of the links on this concept map will
work until it is reactivated.
If you need help turning JavaScript On, click here.
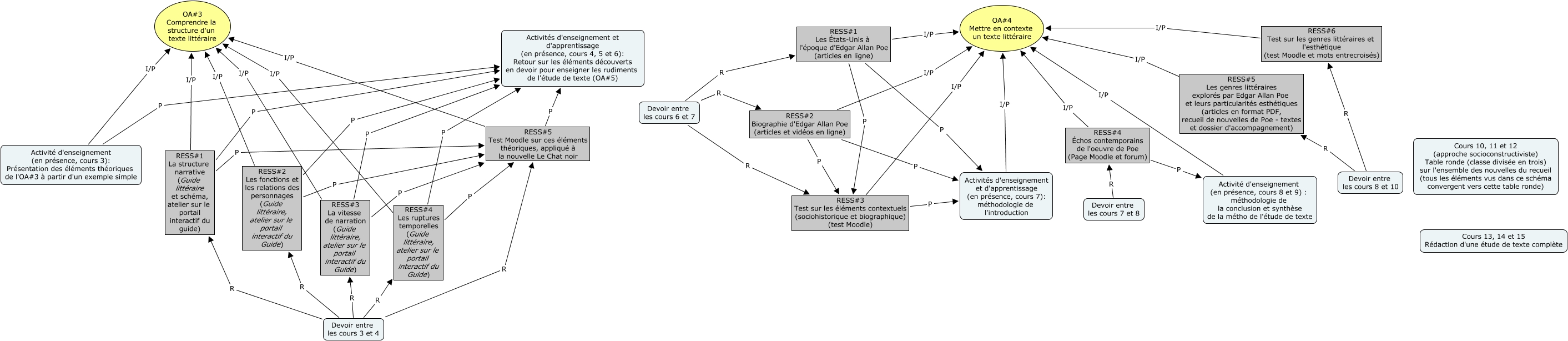
Cette carte de concepts créée avec IHMC CmapTools traite de: Déroulement, RESS#3 Test sur les éléments contextuels (sociohistorique et biographique) (test Moodle) P Activités d'enseignement et d'apprentissage (en présence, cours 7): méthodologie de l'introduction, RESS#4 Les ruptures temporelles (Guide littéraire, atelier sur le portail interactif du Guide) P RESS#5 Test Moodle sur ces éléments théoriques, appliqué à la nouvelle Le Chat noir, Devoir entre les cours 3 et 4 R RESS#1 La structure narrative (Guide littéraire et schéma, atelier sur le portail interactif du guide), RESS#3 La vitesse de narration (Guide littéraire, atelier sur le portail interactif du Guide) P Activités d'enseignement et d'apprentissage (en présence, cours 4, 5 et 6): Retour sur les éléments découverts en devoir pour enseigner les rudiments de l'étude de texte (OA#5), RESS#2 Les fonctions et les relations des personnages (Guide littéraire, atelier sur le portail interactif du Guide) P RESS#5 Test Moodle sur ces éléments théoriques, appliqué à la nouvelle Le Chat noir, RESS#2 Biographie d'Edgar Allan Poe (articles et vidéos en ligne) P RESS#3 Test sur les éléments contextuels (sociohistorique et biographique) (test Moodle), Devoir entre les cours 3 et 4 R RESS#5 Test Moodle sur ces éléments théoriques, appliqué à la nouvelle Le Chat noir, Devoir entre les cours 6 et 7 R RESS#2 Biographie d'Edgar Allan Poe (articles et vidéos en ligne), Devoir entre les cours 7 et 8 R RESS#4 Échos contemporains de l'oeuvre de Poe (Page Moodle et forum), Activités d'enseignement et d'apprentissage (en présence, cours 7): méthodologie de l'introduction I/P OA#4 Mettre en contexte un texte littéraire, RESS#1 Les États-Unis à l'époque d'Edgar Allan Poe (articles en ligne) P RESS#3 Test sur les éléments contextuels (sociohistorique et biographique) (test Moodle), RESS#2 Les fonctions et les relations des personnages (Guide littéraire, atelier sur le portail interactif du Guide) I/P OA#3 Comprendre la structure d'un texte littéraire, RESS#3 La vitesse de narration (Guide littéraire, atelier sur le portail interactif du Guide) P RESS#5 Test Moodle sur ces éléments théoriques, appliqué à la nouvelle Le Chat noir, RESS#1 La structure narrative (Guide littéraire et schéma, atelier sur le portail interactif du guide) P RESS#5 Test Moodle sur ces éléments théoriques, appliqué à la nouvelle Le Chat noir, Activité d'enseignement (en présence, cours 8 et 9) : méthodologie de la conclusion et synthèse de la métho de l'étude de texte I/P OA#4 Mettre en contexte un texte littéraire, Devoir entre les cours 8 et 10 R RESS#5 Les genres littéraires explorés par Edgar Allan Poe et leurs particularités esthétiques (articles en format PDF, recueil de nouvelles de Poe - textes et dossier d'accompagnement), RESS#1 Les États-Unis à l'époque d'Edgar Allan Poe (articles en ligne) I/P OA#4 Mettre en contexte un texte littéraire, RESS#5 Test Moodle sur ces éléments théoriques, appliqué à la nouvelle Le Chat noir P Activités d'enseignement et d'apprentissage (en présence, cours 4, 5 et 6): Retour sur les éléments découverts en devoir pour enseigner les rudiments de l'étude de texte (OA#5), Activité d'enseignement (en présence, cours 3): Présentation des éléments théoriques de l'OA#3 à partir d'un exemple simple I/P OA#3 Comprendre la structure d'un texte littéraire, RESS#6 Test sur les genres littéraires et l'esthétique (test Moodle et mots entrecroisés) I/P OA#4 Mettre en contexte un texte littéraire