WARNING:
JavaScript is turned OFF. None of the links on this concept map will
work until it is reactivated.
If you need help turning JavaScript On, click here.
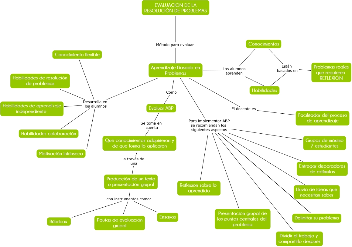
Este Cmap, tiene información relacionada con: Resolución de Problemas, Producción de un texto o presentación grupal con instrumentos como: Ensayos, Aprendizaje Basado en Problemas Desarrolla en los alumnos Motivación intrínseca, Aprendizaje Basado en Problemas Desarrolla en los alumnos Habilidades de aprendizaje independiente, Aprendizaje Basado en Problemas Para implementar ABP se recomiendan los siguientes aspectos Dividir el trabajo y compartirlo después, Producción de un texto o presentación grupal con instrumentos como: Pautas de evaluación grupal, Aprendizaje Basado en Problemas Los alumnos aprenden Habilidades, Aprendizaje Basado en Problemas Los alumnos aprenden Conocimientos, Aprendizaje Basado en Problemas Para implementar ABP se recomiendan los siguientes aspectos Delimitar su problema, Qué conocimientos adquirieron y de que forma lo aplicaron a través de una Producción de un texto o presentación grupal, Aprendizaje Basado en Problemas Para implementar ABP se recomiendan los siguientes aspectos Presentación grupal de los puntos centrales del problema, Facilitador del proceso de aprendizaje El docente es Aprendizaje Basado en Problemas, Aprendizaje Basado en Problemas Para implementar ABP se recomiendan los siguientes aspectos Entregar disparadores de estímulos, Aprendizaje Basado en Problemas Para implementar ABP se recomiendan los siguientes aspectos Lluvia de ideas que necesitan saber, EVALUACIÓN DE LA RESOLUCIÓN DE PROBLEMAS Método para evaluar Aprendizaje Basado en Problemas, Aprendizaje Basado en Problemas Desarrolla en los alumnos Conocimiento flexible, Aprendizaje Basado en Problemas Cómo Evaluar ABP, Conocimientos Están basados en Problemas reales que requieren REFLEXIÓN, Aprendizaje Basado en Problemas Desarrolla en los alumnos Habilidades de resolución de problemas, Evaluar ABP Se toma en cuenta Qué conocimientos adquirieron y de que forma lo aplicaron, Habilidades Están basados en Problemas reales que requieren REFLEXIÓN