WARNING:
JavaScript is turned OFF. None of the links on this concept map will
work until it is reactivated.
If you need help turning JavaScript On, click here.
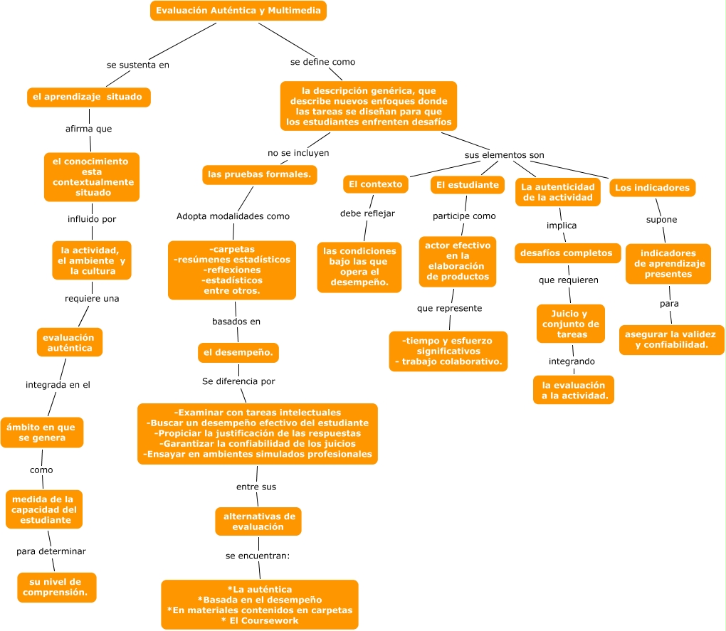
Este Cmap, tiene información relacionada con: Evaluación Autentica y Multimedia, Juicio y conjunto de tareas integrando la evaluación a la actividad., la descripción genérica, que describe nuevos enfoques donde las tareas se diseñan para que los estudiantes enfrenten desafíos no se incluyen las pruebas formales., indicadores de aprendizaje presentes para asegurar la validez y confiabilidad., alternativas de evaluación se encuentran: *La auténtica *Basada en el desempeño *En materiales contenidos en carpetas * El Coursework, ámbito en que se genera como medida de la capacidad del estudiante, Los indicadores supone indicadores de aprendizaje presentes, la actividad, el ambiente y la cultura requiere una evaluación auténtica, la descripción genérica, que describe nuevos enfoques donde las tareas se diseñan para que los estudiantes enfrenten desafíos sus elementos son El estudiante, evaluación auténtica integrada en el ámbito en que se genera, la descripción genérica, que describe nuevos enfoques donde las tareas se diseñan para que los estudiantes enfrenten desafíos sus elementos son La autenticidad de la actividad, La autenticidad de la actividad implica desafíos completos, desafíos completos que requieren Juicio y conjunto de tareas, el conocimiento esta contextualmente situado influido por la actividad, el ambiente y la cultura, el aprendizaje situado afirma que el conocimiento esta contextualmente situado, El contexto debe reflejar las condiciones bajo las que opera el desempeño., Evaluación Auténtica y Multimedia se define como la descripción genérica, que describe nuevos enfoques donde las tareas se diseñan para que los estudiantes enfrenten desafíos, la descripción genérica, que describe nuevos enfoques donde las tareas se diseñan para que los estudiantes enfrenten desafíos sus elementos son Los indicadores, el desempeño. Se diferencia por -Examinar con tareas intelectuales -Buscar un desempeño efectivo del estudiante -Propiciar la justificación de las respuestas -Garantizar la confiabilidad de los juicios -Ensayar en ambientes simulados profesionales, -Examinar con tareas intelectuales -Buscar un desempeño efectivo del estudiante -Propiciar la justificación de las respuestas -Garantizar la confiabilidad de los juicios -Ensayar en ambientes simulados profesionales entre sus alternativas de evaluación, las pruebas formales. Adopta modalidades como -carpetas -resúmenes estadísticos -reflexiones -estadísticos entre otros.