WARNING:
JavaScript is turned OFF. None of the links on this concept map will
work until it is reactivated.
If you need help turning JavaScript On, click here.
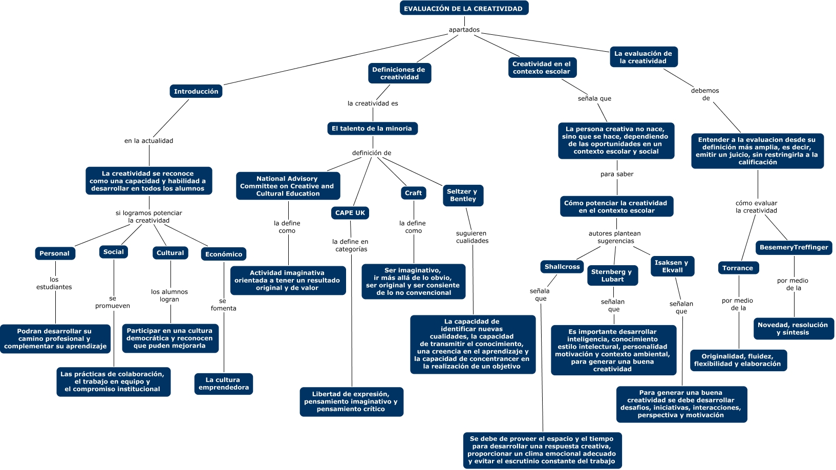
Este Cmap, tiene información relacionada con: Evaluación de la creatividad, Cómo potenciar la creatividad en el contexto escolar autores plantean sugerencias Isaksen y Ekvall, Social se promueven Las prácticas de colaboración, el trabajo en equipo y el compromiso institucional, EVALUACIÓN DE LA CREATIVIDAD apartados Definiciones de creatividad, Cultural los alumnos logran Participar en una cultura democrática y reconocen que puden mejorarla, El talento de la minoria definición de Craft, CAPE UK la define en categorías Libertad de expresión, pensamiento imaginativo y pensamiento crítico, La creatividad se reconoce como una capacidad y habilidad a desarrollar en todos los alumnos si logramos potenciar la creatividad Cultural, Cómo potenciar la creatividad en el contexto escolar autores plantean sugerencias Sternberg y Lubart, El talento de la minoria definición de Seltzer y Bentley, EVALUACIÓN DE LA CREATIVIDAD apartados La evaluación de la creatividad, Cómo potenciar la creatividad en el contexto escolar autores plantean sugerencias Shallcross, Seltzer y Bentley suguieren cualidades La capacidad de identificar nuevas cualidades, la capacidad de transmitir el conocimiento, una creencia en el aprendizaje y la capacidad de concentrancer en la realización de un objetivo, EVALUACIÓN DE LA CREATIVIDAD apartados Introducción, La creatividad se reconoce como una capacidad y habilidad a desarrollar en todos los alumnos si logramos potenciar la creatividad Personal, Torrance por medio de la Originalidad, fluidez, flexibilidad y elaboración, La creatividad se reconoce como una capacidad y habilidad a desarrollar en todos los alumnos si logramos potenciar la creatividad Económico, Shallcross señala que Se debe de proveer el espacio y el tiempo para desarrollar una respuesta creativa, proporcionar un clima emocional adecuado y evitar el escrutinio constante del trabajo, La creatividad se reconoce como una capacidad y habilidad a desarrollar en todos los alumnos si logramos potenciar la creatividad Social, Sternberg y Lubart señalan que Es importante desarrollar inteligencia, conocimiento estilo intelectural, personalidad motivación y contexto ambiental, para generar una buena creatividad, Definiciones de creatividad la creatividad es El talento de la minoria