WARNING:
JavaScript is turned OFF. None of the links on this concept map will
work until it is reactivated.
If you need help turning JavaScript On, click here.
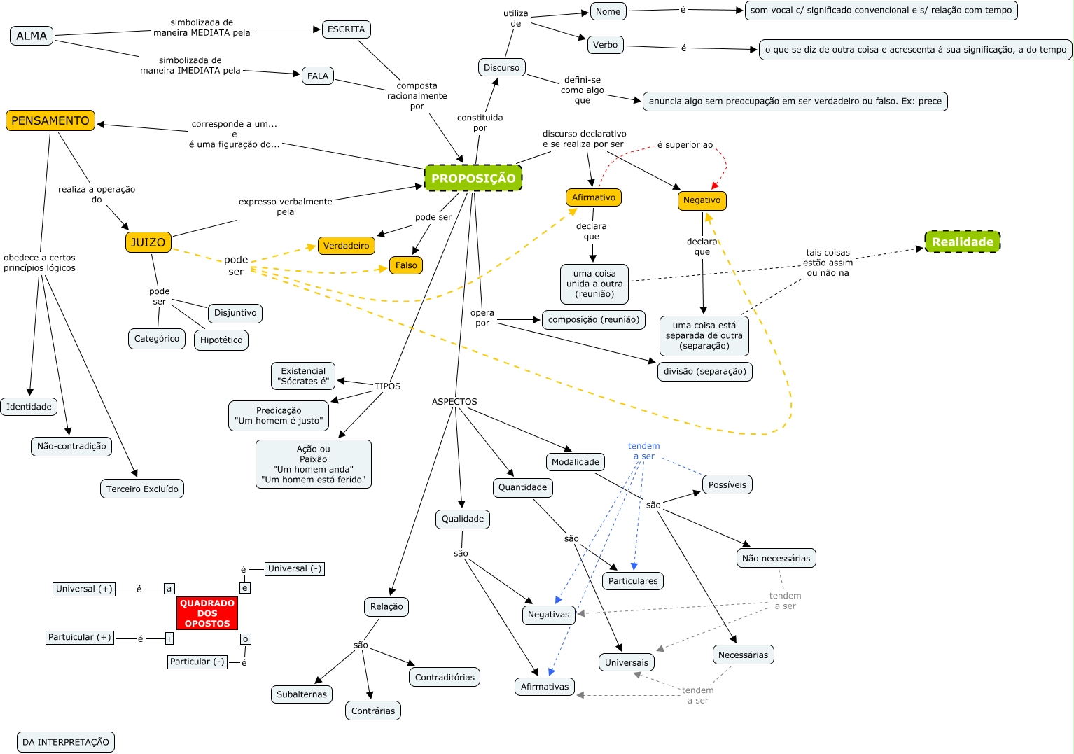
Esse mapa conceitual, produzido no IHMC CmapTools, tem a informação relacionada a: Proposição e Juizo (Aristóteles), JUIZO pode ser Afirmativo, Qualidade são Negativas, Modalidade são Possíveis, PROPOSIÇÃO TIPOS Predicação "Um homem é justo", PROPOSIÇÃO ASPECTOS Modalidade, Necessárias tendem a ser Afirmativas, Modalidade são Necessárias, PROPOSIÇÃO opera por composição (reunião), PENSAMENTO obedece a certos princípios lógicos Terceiro Excluído, PENSAMENTO obedece a certos princípios lógicos Identidade, Relação são Contraditórias, e é Universal (-), PROPOSIÇÃO TIPOS Existencial "Sócrates é", Discurso utiliza de Nome, PROPOSIÇÃO constituida por Discurso, uma coisa está separada de outra (separação) tais coisas estão assim ou não na Realidade, PROPOSIÇÃO discurso declarativo e se realiza por ser Negativo, JUIZO pode ser Categórico, Qualidade são Afirmativas, PENSAMENTO obedece a certos princípios lógicos Não-contradição