WARNING:
JavaScript is turned OFF. None of the links on this concept map will
work until it is reactivated.
If you need help turning JavaScript On, click here.
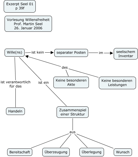
Dieses mit IHMC CmapTools erstellte CMap hat Informationen bezüglich: Exzerpt Seel 01 p 39f, Zusammenspiel einer Struktur aus Überzeugung, Wille(ns) ist verantwortlich für das Handeln, Zusammenspiel einer Struktur aus Bereitschaft, Keine besonderen Leistungen des Wille(ns), separater Posten im seelischem Inventar, Wille(ns) ist kein separater Posten, Wille(ns) ist ein Zusammenspiel einer Struktur, Keine besonderen Akte des Wille(ns), Zusammenspiel einer Struktur aus Wunsch, Zusammenspiel einer Struktur aus Überlegung