WARNING:
JavaScript is turned OFF. None of the links on this concept map will
work until it is reactivated.
If you need help turning JavaScript On, click here.
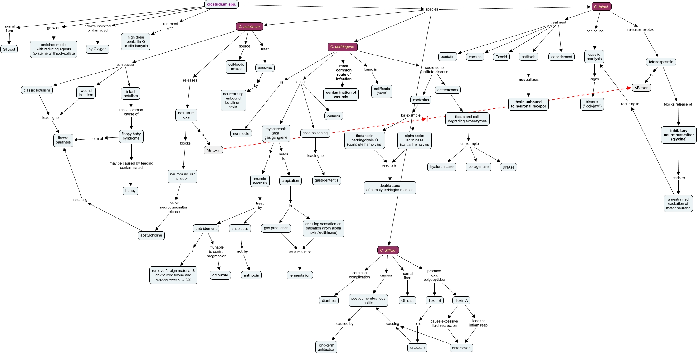
This Concept Map, created with IHMC CmapTools, has information related to: Clostridia complete, C. tetani treatment antitoxin, C. tetani can cause spastic paralysis, floppy baby syndrome form of flaccid paralysis, myonecrosis (aka) gas gangrene leads to crepitation, clostridium spp. species C. perfringens, C. difficle normal flora GI tract, tissue and cell- degrading exoenzymes for example DNAse, clostridium spp. treatment with high dose penicillin G or clindamycin, C. botulinum source soil/foods (meat), theta toxin perfringolysin O (complete hemolysis) results in double zone of hemolysis/Nagler reaction, acetylcholine resulting in flaccid paralysis, C. botulinum can cause wound botulism, C. tetani releases exotoxin tetanospasmin, alpha toxin/ lecithinase (partial hemolysis results in double zone of hemolysis/Nagler reaction, C. perfringens causes myonecrosis (aka) gas gangrene, tissue and cell- degrading exoenzymes for example collagenase, antitoxin neutralizes toxin unbound to neuronal recepor, infant botulism most common cause of floppy baby syndrome, C. botulinum releases botulinum toxin, food poisoning leading to gastroenteritis