WARNING:
JavaScript is turned OFF. None of the links on this concept map will
work until it is reactivated.
If you need help turning JavaScript On, click here.
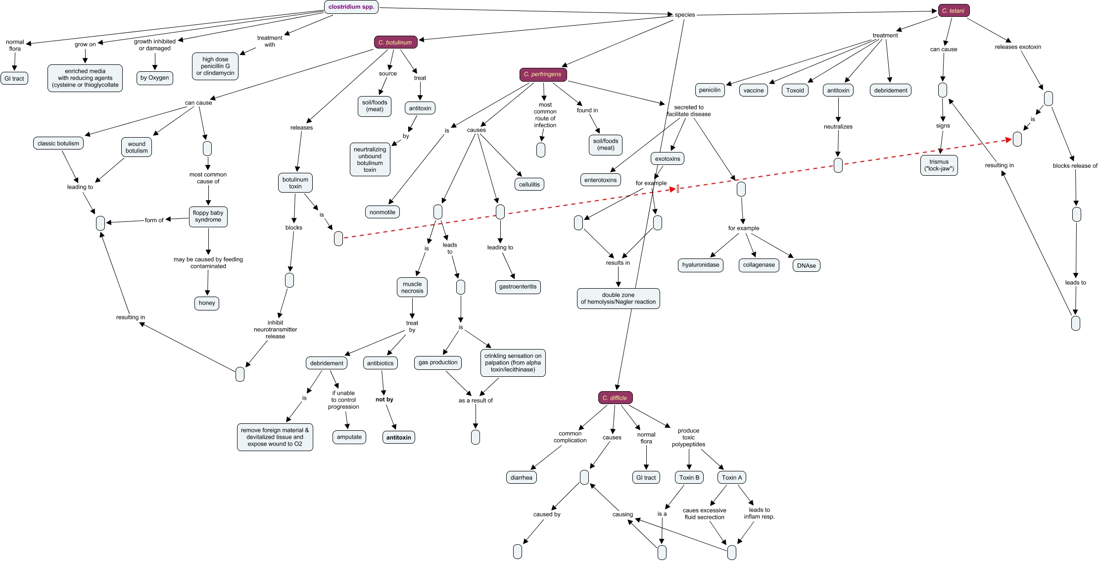
This Concept Map, created with IHMC CmapTools, has information related to: Clostridia complete blanks, C. tetani treatment antitoxin, C. tetani can cause, floppy baby syndrome form of, leads to, clostridium spp. species C. perfringens, C. difficle normal flora GI tract, for example DNAse, clostridium spp. treatment with high dose penicillin G or clindamycin, C. botulinum source soil/foods (meat), results in double zone of hemolysis/Nagler reaction, resulting in, C. botulinum can cause wound botulism, C. tetani releases exotoxin, results in double zone of hemolysis/Nagler reaction, C. perfringens causes, for example collagenase, antitoxin neutralizes, most common cause of floppy baby syndrome, C. botulinum releases botulinum toxin, leading to gastroenteritis