WARNING:
JavaScript is turned OFF. None of the links on this concept map will
work until it is reactivated.
If you need help turning JavaScript On, click here.
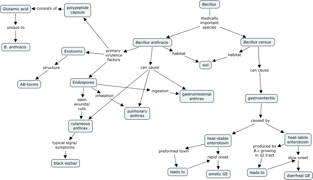
This Concept Map, created with IHMC CmapTools, has information related to: Bacillus, Bacillus cereus habitat soil, Glutamic acid unique to B. anthracis, Bacillus anthracis primary virulence factors Endospores, Endospores open wounds/ cuts cutaneous anthrax, Bacillus anthracis can cause pulmonary anthrax, Bacillus anthracis primary virulence factors polypeptide capsule, Bacillus anthracis primary virulence factors Exotoxins, Endospores ingestion gastrointestinal anthrax, Endospores inhalation pulmonary anthrax, gastroenteritis caused by heat-stable enterotoxin, heat-stable enterotoxin rapid onset emetic GE, heat-labile enterotoxin produced by B.c growing in GI tract leads to, cutaneous anthrax typical signs/ symptoms black eschar, gastroenteritis caused by heat-labile enterotoxin, heat-labile enterotoxin slow onset diarrheal GE, leads to rapid onset emetic GE, Bacillus anthracis can cause cutaneous anthrax, Bacillus medically important species Bacillus cereus, Bacillus anthracis habitat soil, Bacillus anthracis can cause gastrointestinal anthrax