WARNING:
JavaScript is turned OFF. None of the links on this concept map will
work until it is reactivated.
If you need help turning JavaScript On, click here.
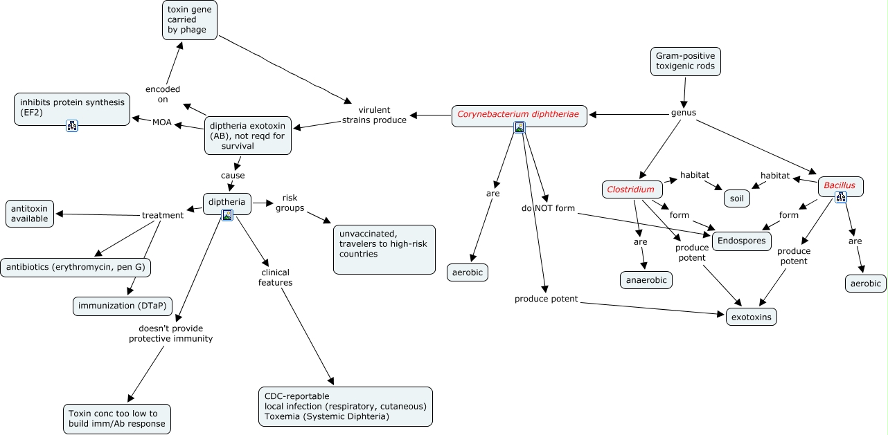
This Concept Map, created with IHMC CmapTools, has information related to: Gram postive toxigenic rods, Gram-positive toxigenic rods genus Clostridium, diptheria treatment antibiotics (erythromycin, pen G), Corynebacterium diphtheriae do NOT form Endospores, Bacillus produce potent exotoxins, toxin gene carried by phage virulent strains produce diptheria exotoxin (AB), not reqd for survival, Gram-positive toxigenic rods genus Corynebacterium diphtheriae, Bacillus are aerobic, diptheria exotoxin (AB), not reqd for survival MOA inhibits protein synthesis (EF2), diptheria doesn't provide protective immunity Toxin conc too low to build imm/Ab response, diptheria treatment immunization (DTaP), diptheria clinical features CDC-reportable local infection (respiratory, cutaneous) Toxemia (Systemic Diphteria), Clostridium form Endospores, diptheria exotoxin (AB), not reqd for survival encoded on toxin gene carried by phage, Corynebacterium diphtheriae produce potent exotoxins, diptheria treatment antitoxin available, Corynebacterium diphtheriae are aerobic, Corynebacterium diphtheriae virulent strains produce diptheria exotoxin (AB), not reqd for survival, Clostridium are anaerobic, Bacillus habitat soil, Clostridium produce potent exotoxins