WARNING:
JavaScript is turned OFF. None of the links on this concept map will
work until it is reactivated.
If you need help turning JavaScript On, click here.
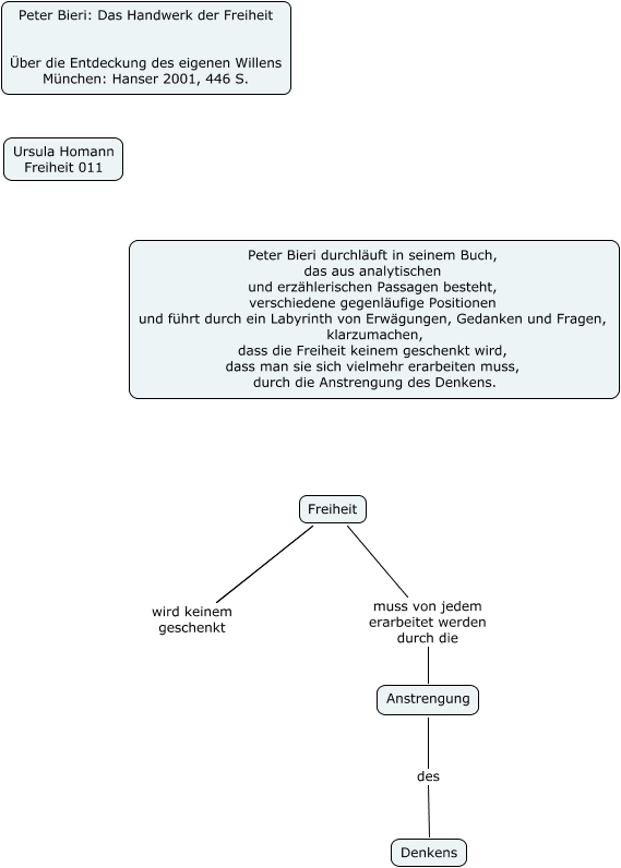
Dieses mit IHMC CmapTools erstellte CMap hat Informationen bezüglich: Ursula Homann Freiheit 011, Freiheit muss von jedem erarbeitet werden durch die Anstrengung, Anstrengung des Denkens