WARNING:
JavaScript is turned OFF. None of the links on this concept map will
work until it is reactivated.
If you need help turning JavaScript On, click here.
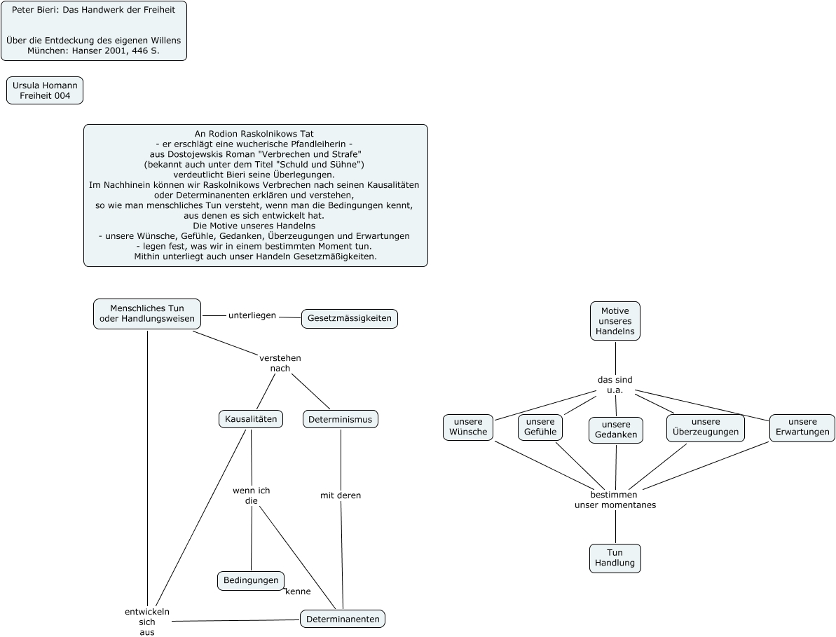
Dieses mit IHMC CmapTools erstellte CMap hat Informationen bezüglich: Ursula Homann Freiheit 004, unsere Gefühle bestimmen unser momentanes Tun Handlung, Motive unseres Handelns das sind u.a. unsere Überzeugungen, Motive unseres Handelns das sind u.a. unsere Erwartungen, unsere Wünsche bestimmen unser momentanes Tun Handlung, Menschliches Tun oder Handlungsweisen unterliegen Gesetzmässigkeiten, unsere Überzeugungen bestimmen unser momentanes Tun Handlung, Determinanenten wenn ich die Bedingungen, Menschliches Tun oder Handlungsweisen verstehen nach Kausalitäten, Motive unseres Handelns das sind u.a. unsere Gedanken, Menschliches Tun oder Handlungsweisen entwickeln sich aus Determinanenten, Menschliches Tun oder Handlungsweisen verstehen nach Determinismus, Motive unseres Handelns das sind u.a. unsere Wünsche, unsere Gedanken bestimmen unser momentanes Tun Handlung, Determinismus mit deren Determinanenten, Motive unseres Handelns das sind u.a. unsere Gefühle, Kausalitäten wenn ich die Bedingungen, Menschliches Tun oder Handlungsweisen entwickeln sich aus Kausalitäten, unsere Erwartungen bestimmen unser momentanes Tun Handlung