WARNING:
JavaScript is turned OFF. None of the links on this concept map will
work until it is reactivated.
If you need help turning JavaScript On, click here.
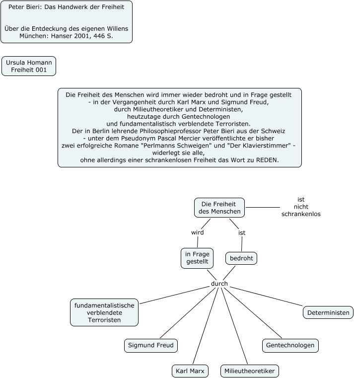
Dieses mit IHMC CmapTools erstellte CMap hat Informationen bezüglich: Ursula Homann Freiheit 001, bedroht durch Sigmund Freud, bedroht durch fundamentalistische verblendete Terroristen, in Frage gestellt durch Gentechnologen, Die Freiheit des Menschen wird in Frage gestellt, in Frage gestellt durch Milieutheoretiker, bedroht durch Gentechnologen, Die Freiheit des Menschen ist bedroht, in Frage gestellt durch Sigmund Freud, bedroht durch Milieutheoretiker, bedroht durch Karl Marx, in Frage gestellt durch fundamentalistische verblendete Terroristen, in Frage gestellt durch Karl Marx, in Frage gestellt durch Deterministen, bedroht durch Deterministen