IHMC Public Cmaps

        Jesus Arias Carmen
        Evaluacion para las clases del siglo XXI

            Ciudadanos del siglo XXI.jpg
            Ciudadanos del siglo XXI.html
            CmapToolsTrademark.gif
            Docentes del Siglo XXI.html
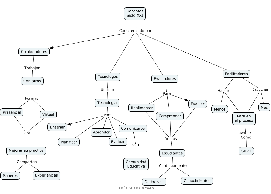
            Docentes del Siglo XXI.jpg
            EnseƱanza del siglo XXI.jpg
            EnseƱanza del siglo XXI.html
            Estudiantes del Siglo XXI.html
            Estudiantes del Siglo XXI.jpg
            Evaluacion formativa.jpg
            Evaluacion formativa.html
            Evaluacion para el siglo XXI.html
            Evaluacion para el siglo XXI.jpg
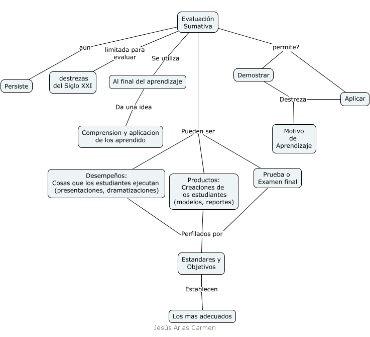
            Evaluacion sumativa.html
            Evaluacion sumativa.jpg
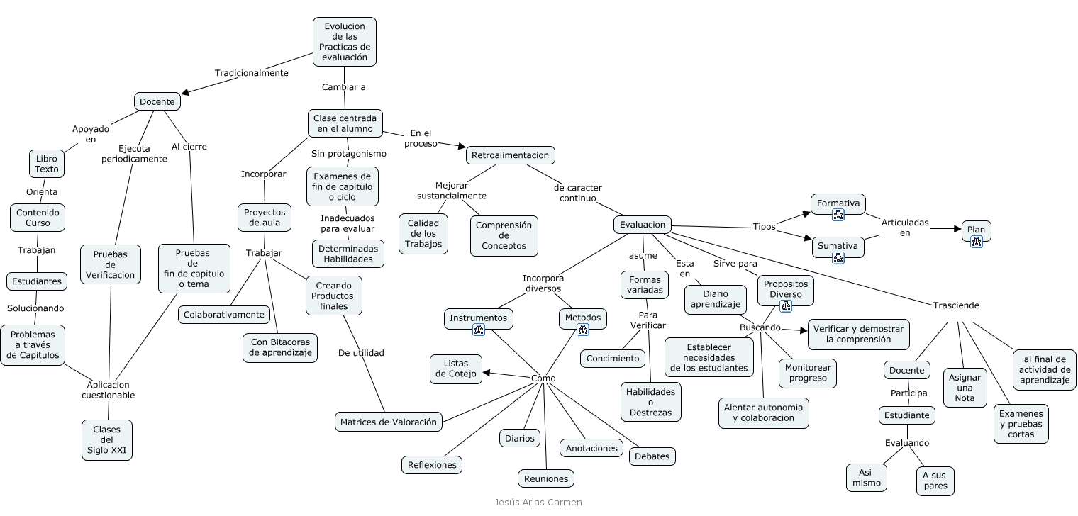
            Evolucion de las practica de evaluacion.jpg
            Evolucion de las practica de evaluacion.html
            Instrumentos de evaluacion en las clases del siglo XXI.html
            Instrumentos de evaluacion en las clases del siglo XXI.jpg
            Metodos de evaluacion.jpg
            Metodos de evaluacion.html
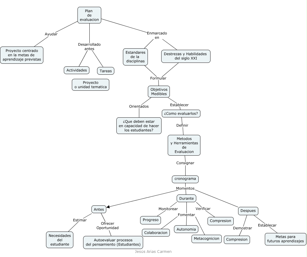
            plan de evaluacion.html
            plan de evaluacion.jpg
            proposito de la evaluacion.jpg
            proposito de la evaluacion.html