WARNING:
JavaScript is turned OFF. None of the links on this concept map will
work until it is reactivated.
If you need help turning JavaScript On, click here.
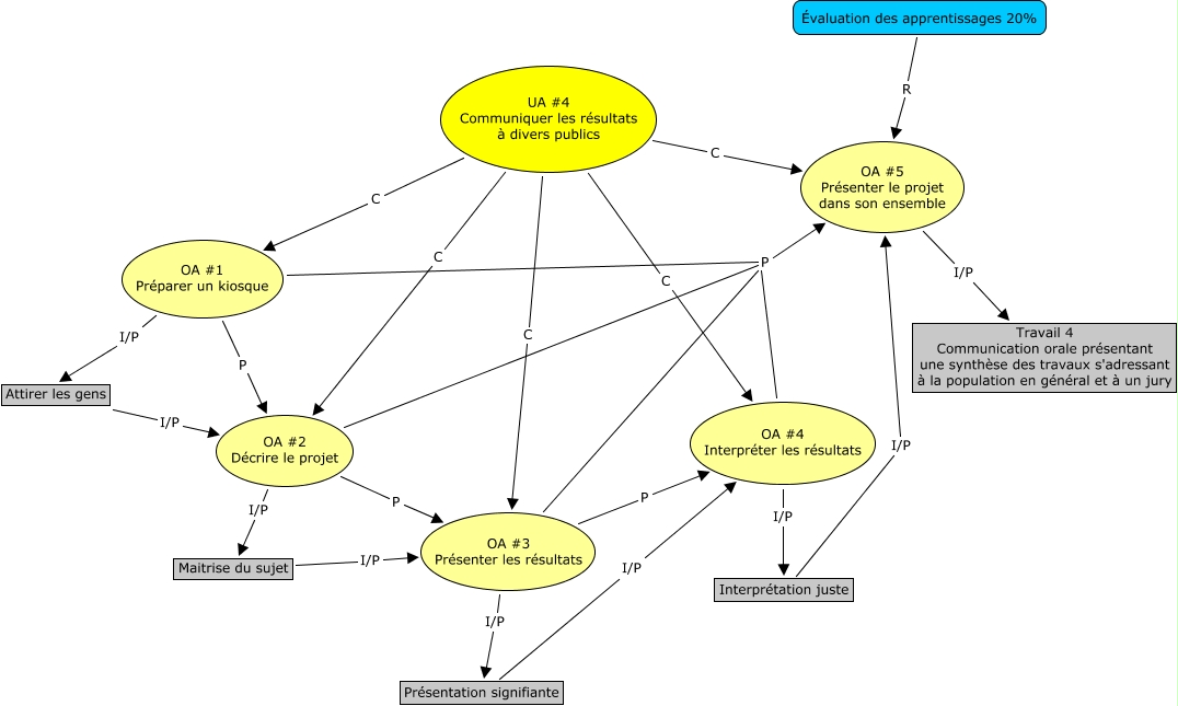
Cette carte de concepts créée avec IHMC CmapTools traite de: UA4, OA #4 Interpréter les résultats I/P Interprétation juste, OA #2 Décrire le projet P OA #5 Présenter le projet dans son ensemble, Évaluation des apprentissages 20% R OA #5 Présenter le projet dans son ensemble, OA #3 Présenter les résultats P OA #5 Présenter le projet dans son ensemble, OA #5 Présenter le projet dans son ensemble I/P Travail 4 Communication orale présentant une synthèse des travaux s'adressant à la population en général et à un jury, OA #2 Décrire le projet I/P Maitrise du sujet, UA #4 Communiquer les résultats à divers publics C OA #2 Décrire le projet, UA #4 Communiquer les résultats à divers publics C OA #3 Présenter les résultats, OA #1 Préparer un kiosque P OA #2 Décrire le projet, OA #3 Présenter les résultats I/P Présentation signifiante, Présentation signifiante I/P OA #4 Interpréter les résultats, Interprétation juste I/P OA #5 Présenter le projet dans son ensemble, Maitrise du sujet I/P OA #3 Présenter les résultats, UA #4 Communiquer les résultats à divers publics C OA #1 Préparer un kiosque, OA #4 Interpréter les résultats P OA #5 Présenter le projet dans son ensemble, Attirer les gens I/P OA #2 Décrire le projet, OA #3 Présenter les résultats P OA #4 Interpréter les résultats, OA #1 Préparer un kiosque I/P Attirer les gens, UA #4 Communiquer les résultats à divers publics C OA #5 Présenter le projet dans son ensemble, OA #1 Préparer un kiosque P OA #5 Présenter le projet dans son ensemble