WARNING:
JavaScript is turned OFF. None of the links on this concept map will
work until it is reactivated.
If you need help turning JavaScript On, click here.
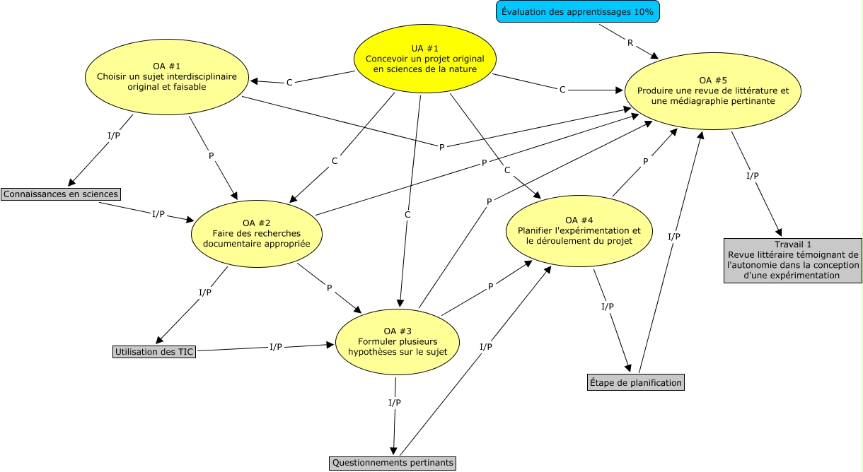
Cette carte de concepts créée avec IHMC CmapTools traite de: UA1, OA #2 Faire des recherches documentaire appropriée P OA #3 Formuler plusieurs hypothèses sur le sujet, Utilisation des TIC I/P OA #3 Formuler plusieurs hypothèses sur le sujet, OA #3 Formuler plusieurs hypothèses sur le sujet I/P Questionnements pertinants, OA #2 Faire des recherches documentaire appropriée I/P Utilisation des TIC, UA #1 Concevoir un projet original en sciences de la nature C OA #3 Formuler plusieurs hypothèses sur le sujet, Étape de planification I/P OA #5 Produire une revue de littérature et une médiagraphie pertinante, OA #4 Planifier l'expérimentation et le déroulement du projet I/P Étape de planification, OA #1 Choisir un sujet interdisciplinaire original et faisable P OA #5 Produire une revue de littérature et une médiagraphie pertinante, Évaluation des apprentissages 10% R OA #5 Produire une revue de littérature et une médiagraphie pertinante, Questionnements pertinants I/P OA #4 Planifier l'expérimentation et le déroulement du projet, OA #4 Planifier l'expérimentation et le déroulement du projet P OA #5 Produire une revue de littérature et une médiagraphie pertinante, OA #5 Produire une revue de littérature et une médiagraphie pertinante I/P Travail 1 Revue littéraire témoignant de l'autonomie dans la conception d'une expérimentation, OA #3 Formuler plusieurs hypothèses sur le sujet P OA #5 Produire une revue de littérature et une médiagraphie pertinante, UA #1 Concevoir un projet original en sciences de la nature C OA #1 Choisir un sujet interdisciplinaire original et faisable, UA #1 Concevoir un projet original en sciences de la nature C OA #5 Produire une revue de littérature et une médiagraphie pertinante, OA #2 Faire des recherches documentaire appropriée P OA #5 Produire une revue de littérature et une médiagraphie pertinante, OA #1 Choisir un sujet interdisciplinaire original et faisable I/P Connaissances en sciences, UA #1 Concevoir un projet original en sciences de la nature C OA #4 Planifier l'expérimentation et le déroulement du projet, UA #1 Concevoir un projet original en sciences de la nature C OA #2 Faire des recherches documentaire appropriée, OA #3 Formuler plusieurs hypothèses sur le sujet P OA #4 Planifier l'expérimentation et le déroulement du projet