WARNING:
JavaScript is turned OFF. None of the links on this concept map will
work until it is reactivated.
If you need help turning JavaScript On, click here.
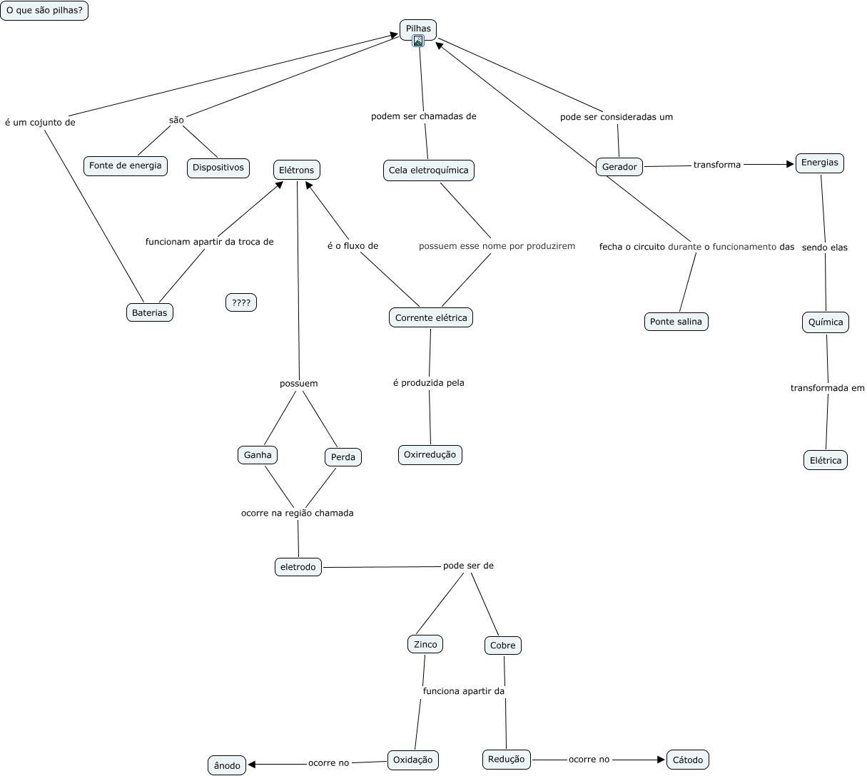
Esse mapa conceitual, produzido no IHMC CmapTools, tem a informação relacionada a: Pilhas (Larissa e Yasmin), Perda ocorre na região chamada eletrodo, Baterias funcionam apartir da troca de Elétrons, Ganha ocorre na região chamada eletrodo, Pilhas podem ser chamadas de Cela eletroquímica, Cobre funciona apartir da Redução, Gerador transforma Energias, Oxidação ocorre no ânodo, Elétrons possuem Perda, Redução ocorre no Cátodo, Química transformada em Elétrica, Zinco funciona apartir da Oxidação, Cela eletroquímica possuem esse nome por produzirem Corrente elétrica, Zinco funciona apartir da Redução, eletrodo pode ser de Zinco, Pilhas são Dispositivos, Energias sendo elas Química, Elétrons possuem Ganha, eletrodo pode ser de Cobre, Pilhas são Fonte de energia, Cobre funciona apartir da Oxidação