WARNING:
JavaScript is turned OFF. None of the links on this concept map will
work until it is reactivated.
If you need help turning JavaScript On, click here.
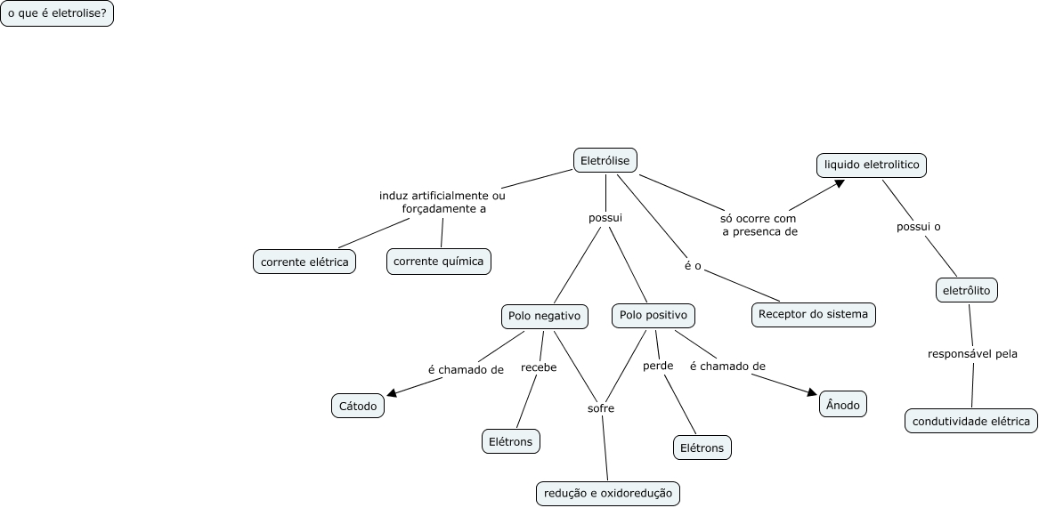
Esse mapa conceitual, produzido no IHMC CmapTools, tem a informação relacionada a: Vitor e Luan, Eletrólise só ocorre com a presenca de liquido eletrolitico, Eletrólise induz artificialmente ou forçadamente a corrente elétrica, Polo positivo perde Elétrons, Polo negativo é chamado de Cátodo, eletrôlito responsável pela condutividade elétrica, Polo positivo sofre redução e oxidoredução, Eletrólise possui Polo negativo, Polo negativo sofre redução e oxidoredução, Eletrólise é o Receptor do sistema, Polo negativo recebe Elétrons, Polo positivo é chamado de Ânodo, liquido eletrolitico possui o eletrôlito, Eletrólise induz artificialmente ou forçadamente a corrente química, Eletrólise possui Polo positivo