WARNING:
JavaScript is turned OFF. None of the links on this concept map will
work until it is reactivated.
If you need help turning JavaScript On, click here.
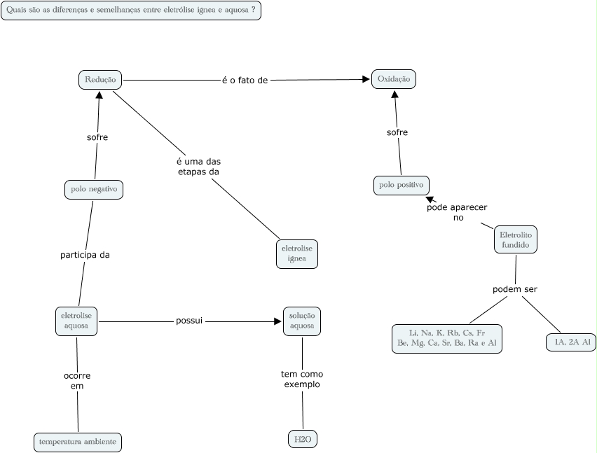
Esse mapa conceitual, produzido no IHMC CmapTools, tem a informação relacionada a: mapa do mlk raffa mlk enzinho e do dj baradel negrão, solução aquosa tem como exemplo H2O, polo positivo sofre Oxidação, polo negativo participa da eletrolise aquosa, Eletrolito fundido pode aparecer no polo positivo, Eletrolito fundido podem ser 1A, 2A Al, eletrolise aquosa ocorre em temperatura ambiente, Redução é uma das etapas da eletrolise ignea, eletrolise aquosa possui solução aquosa, polo negativo sofre Redução, Eletrolito fundido podem ser Li, Na, K, Rb, Cs, Fr Be, Mg, Ca, Sr, Ba, Ra e Al, Redução é o fato de Oxidação