WARNING:
JavaScript is turned OFF. None of the links on this concept map will
work until it is reactivated.
If you need help turning JavaScript On, click here.
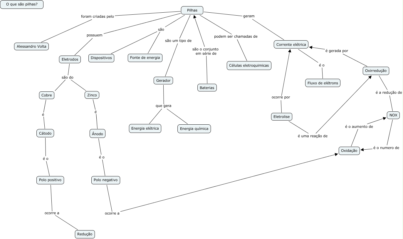
Esse mapa conceitual, produzido no IHMC CmapTools, tem a informação relacionada a: Joao e luan Fernando e Vitor, Gerador que gera Energia química, Polo positivo ocorre a Redução, Ânodo é o Polo negativo, Eletrodos são do Cobre, Eletrodos são do Zinco, NOX é o numero de Oxidação, Pilhas são Fonte de energia, Oxirredução é gerada por Corrente elétrica, Eletrolise é uma reação de Oxirredução, Pilhas geram Corrente elétrica, Cátodo é o Polo positivo, Zinco é Ânodo, Pilhas possuem Eletrodos, Pilhas são um tipo de Gerador, Oxidação é o aumento de NOX, Oxirredução é a redução de NOX, Pilhas podem ser chamadas de Células eletroquimicas, Corrente elétrica é o Fluxo de elétrons, Eletrolise ocorre por Corrente elétrica, Polo negativo ocorre a Oxidação