WARNING:
JavaScript is turned OFF. None of the links on this concept map will
work until it is reactivated.
If you need help turning JavaScript On, click here.
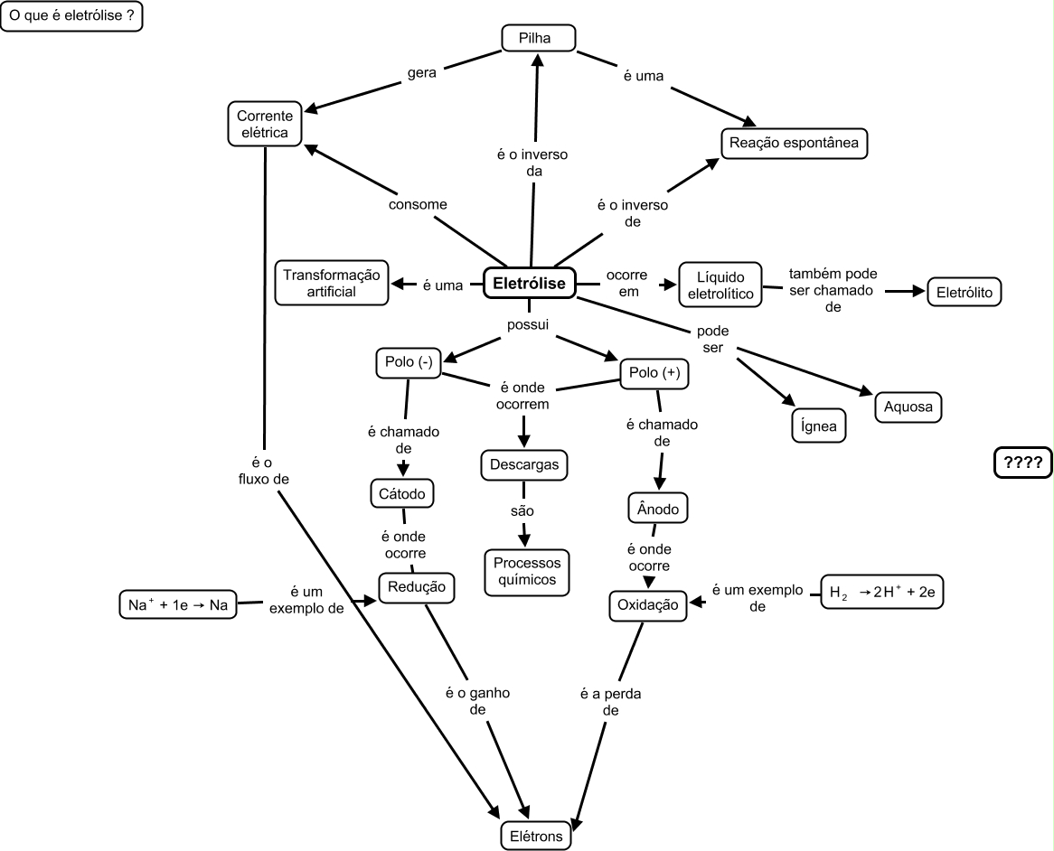
Esse mapa conceitual, produzido no IHMC CmapTools, tem a informação relacionada a: Amanda. Michelle, Thabata, Stefanie, Eletrólise pode ser Aquosa, Ânodo é onde ocorre Oxidação, Eletrólise possui Polo (+), Líquido eletrolítico também pode ser chamado de Eletrólito, Eletrólise é o inverso da Pilha, Descargas são Processos químicos, Eletrólise pode ser �?gnea, <math xmlns="http://www.w3.org/1998/Math/MathML"> <mrow> <mmultiscripts> <mtext> H </mtext> <mtext> 2 </mtext> <none/> </mmultiscripts> <mtext> </mtext> <mtext> → </mtext> <mtext> 2 </mtext> <mmultiscripts> <mtext> H </mtext> <none/> <mtext> + </mtext> </mmultiscripts> <mtext> + 2e </mtext> </mrow> </math> é um exemplo de Oxidação, <math xmlns="http://www.w3.org/1998/Math/MathML"> <mrow> <mmultiscripts> <mtext> Na </mtext> <none/> <mtext> + </mtext> </mmultiscripts> <mtext> + 1e → Na </mtext> </mrow> </math> é um exemplo de Redução, Eletrólise é o inverso de Reação espontânea, Eletrólise consome Corrente elétrica, Eletrólise ocorre em Líquido eletrolítico, Polo (+) é onde ocorrem Descargas, Polo (-) é onde ocorrem Descargas, Corrente elétrica é o fluxo de Elétrons, Oxidação é a perda de Elétrons, Redução é o ganho de Elétrons, Cátodo é onde ocorre Redução, Polo (+) é chamado de Ânodo, Polo (-) é chamado de Cátodo