WARNING:
JavaScript is turned OFF. None of the links on this concept map will
work until it is reactivated.
If you need help turning JavaScript On, click here.
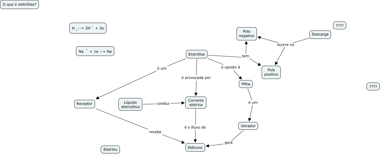
Esse mapa conceitual, produzido no IHMC CmapTools, tem a informação relacionada a: vianna gatinho, Elotrólise é oposto à Pilha, Elotrólise é um Receptor, Receptor recebe Elétrons, Elotrólise é provocada por Corrente eletrica, Pilha é um Gerador, Elotrólise tem Polo negativo, Descarga ocorre no Polo positivo, Elotrólise tem Polo positivo, Líquido eletrolítico conduz Corrente eletrica, Corrente eletrica é o fluxo de Elétrons, Descarga ocorre no Polo negativo, Gerador gera Elétrons