WARNING:
JavaScript is turned OFF. None of the links on this concept map will
work until it is reactivated.
If you need help turning JavaScript On, click here.
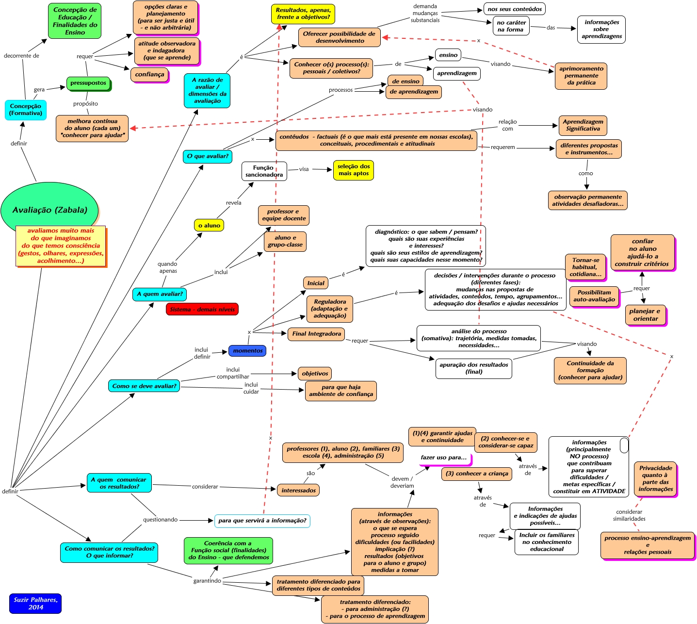
Esse mapa conceitual, produzido no IHMC CmapTools, tem a informação relacionada a: Avaliação (Zabala), O que avaliar? x contéudos - factuais (é o que mais está presente em nossas escolas), conceituais, procedimentais e atitudinais, Como se deve avaliar? inclui compartilhar objetivos, A quem comunicar os resultados? questionando para que servirá a informação?, Concepção (Formativa) decorrente de Concepção de Educação / Finalidades do Ensino, Como comunicar os resultados? O que informar? garantindo tratamento diferenciado: - para administração (?) - para o processo de aprendizagem, Inicial é diagnóstico: o que sabem / pensam? quais são suas experiências e interesses? quais são seus estilos de aprendizagem? quais suas capacidades nesse momento?, Possibilitam auto-avaliação requer planejar e orientar, decisões / intervenções durante o processo (diferentes fases): mudanças nas propostas de atividades, conteúdos, tempo, agrupamentos... adequação dos desafios e ajudas necessários x, informações (através de observações): o que se espera processo seguido dificuldades (ou facilidades) implicação (?) resultados (objetivos para o aluno e grupo) medidas a tomar devem / deveriam fazer uso para..., apuração dos resultados (final) visando Continuidade da formação (conhecer para ajudar), Informações e indicações de ajudas possíveis... requer Incluir os familiares no conhecimento educacional, pressupostos requer opções claras e planejamento (para ser justa e útil - e não arbitrária), aprimoramento permanente da prática x Oferecer possibilidade de desenvolvimento, aprendizagem visando melhora contínua do aluno (cada um) "conhecer para ajudar", Conhecer o(s) processo(s): pessoais / coletivos? de ensino, Avaliação (Zabala) definir A razão de avaliar / dimensões da avaliação, contéudos - factuais (é o que mais está presente em nossas escolas), conceituais, procedimentais e atitudinais requerem diferentes propostas e instrumentos..., momentos x Reguladora (adaptação e adequação), A quem comunicar os resultados? considerar interessados, Conhecer o(s) processo(s): pessoais / coletivos? de aprendizagem