WARNING:
JavaScript is turned OFF. None of the links on this concept map will
work until it is reactivated.
If you need help turning JavaScript On, click here.
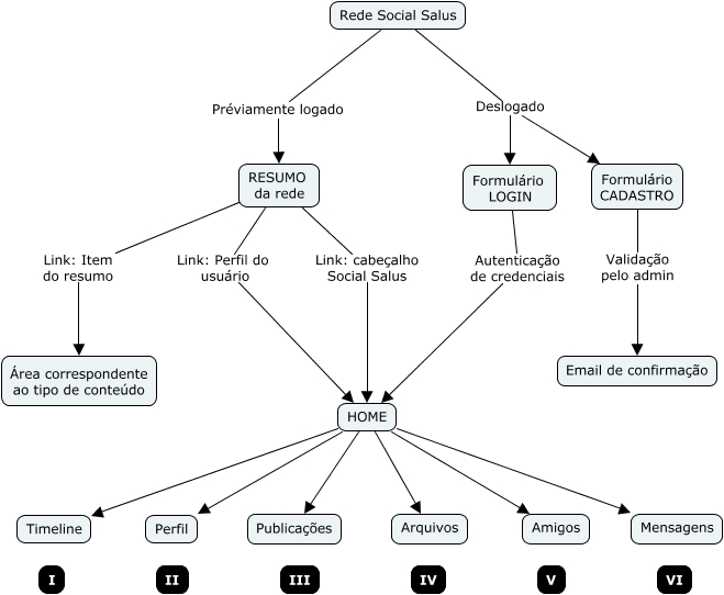
Esse mapa conceitual, produzido no IHMC CmapTools, tem a informação relacionada a: SS-Fluxo1, HOME Perfil, RESUMO da rede Link: Item do resumo Área correspondente ao tipo de conteúdo, HOME Publicações, HOME Timeline, RESUMO da rede Link: Perfil do usuário HOME, Formulário LOGIN Autenticação de credenciais HOME, Rede Social Salus Deslogado Formulário CADASTRO, HOME Arquivos, Formulário CADASTRO Validação pelo admin Email de confirmação, HOME Mensagens, Rede Social Salus Préviamente logado RESUMO da rede, Rede Social Salus Deslogado Formulário LOGIN, RESUMO da rede Link: cabeçalho Social Salus HOME, HOME Amigos