WARNING:
JavaScript is turned OFF. None of the links on this concept map will
work until it is reactivated.
If you need help turning JavaScript On, click here.
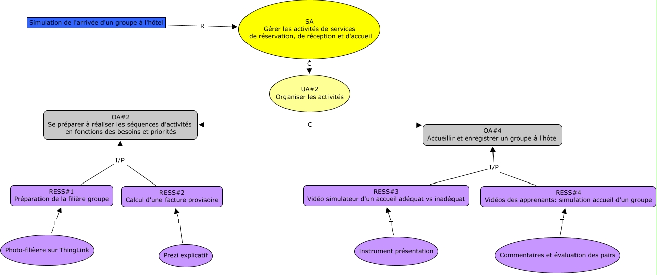
Cette carte de concepts créée avec IHMC CmapTools traite de: Hebert_J_CMAP_En_Ligne, RESS#3 Vidéo simulateur d'un accueil adéquat vs inadéquat I/P OA#4 Accueillir et enregistrer un groupe à l'hôtel, Prezi explicatif T RESS#2 Calcul d'une facture provisoire, SA Gérer les activités de services de réservation, de réception et d'accueil C UA#2 Organiser les activités, Commentaires et évaluation des pairs T RESS#4 Vidéos des apprenants: simulation accueil d'un groupe, RESS#4 Vidéos des apprenants: simulation accueil d'un groupe I/P OA#4 Accueillir et enregistrer un groupe à l'hôtel, Simulation de l'arrivée d'un groupe à l'hôtel R SA Gérer les activités de services de réservation, de réception et d'accueil, RESS#1 Préparation de la filière groupe I/P OA#2 Se préparer à réaliser les séquences d'activités en fonctions des besoins et priorités, UA#2 Organiser les activités C OA#2 Se préparer à réaliser les séquences d'activités en fonctions des besoins et priorités, Instrument présentation T RESS#3 Vidéo simulateur d'un accueil adéquat vs inadéquat, RESS#2 Calcul d'une facture provisoire I/P OA#2 Se préparer à réaliser les séquences d'activités en fonctions des besoins et priorités, Photo-filièere sur ThingLink T RESS#1 Préparation de la filière groupe, UA#2 Organiser les activités C OA#4 Accueillir et enregistrer un groupe à l'hôtel