WARNING:
JavaScript is turned OFF. None of the links on this concept map will
work until it is reactivated.
If you need help turning JavaScript On, click here.
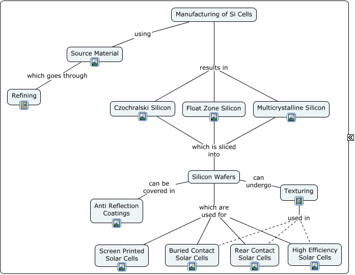
This Concept Map, created with IHMC CmapTools, has information related to: 6 Manufacturing, Silicon Wafers which are used for Screen Printed Solar Cells, Source Material which goes through Refining, Czochralski Silicon which is sliced into Silicon Wafers, Manufacturing of Si Cells results in Float Zone Silicon, Manufacturing of Si Cells results in Multicrystalline Silicon, Silicon Wafers can undergo Texturing, Texturing used in High Efficiency Solar Cells, Manufacturing of Si Cells using Source Material, Silicon Wafers can be covered in Anti Reflection Coatings, Silicon Wafers which are used for Buried Contact Solar Cells, Silicon Wafers which are used for Rear Contact Solar Cells, Texturing used in Buried Contact Solar Cells, Float Zone Silicon which is sliced into Silicon Wafers, Silicon Wafers which are used for High Efficiency Solar Cells, Manufacturing of Si Cells results in Czochralski Silicon, Texturing used in Rear Contact Solar Cells, Multicrystalline Silicon which is sliced into Silicon Wafers