WARNING:
JavaScript is turned OFF. None of the links on this concept map will
work until it is reactivated.
If you need help turning JavaScript On, click here.
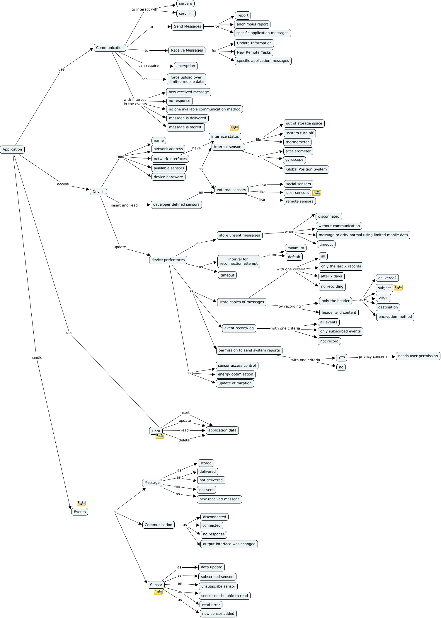
This Concept Map, created with IHMC CmapTools, has information related to: DiagramaConceitual - Uso dos módulos pela aplicação, only the header as delivered?, device preferences as store copies of messages, permission to send system reports with one criteria yes, device preferences as interval for reconnection attempt, internal sensors like gyroscope, Receive Messages for specific application messages, Message as not sent, Communication to interact with servers, device preferences as sensor access control, Communication with interest in the events no response, Application handle Events, Communication to Receive Messages, internal sensors like accelerometer, Sensor as data update, Device read name, external sensors like social sensors, Send Messages for specific application messages, Sensor as sensor not be able to read, store copies of messages by recording header and content, device preferences as update otimization