WARNING:
JavaScript is turned OFF. None of the links on this concept map will
work until it is reactivated.
If you need help turning JavaScript On, click here.
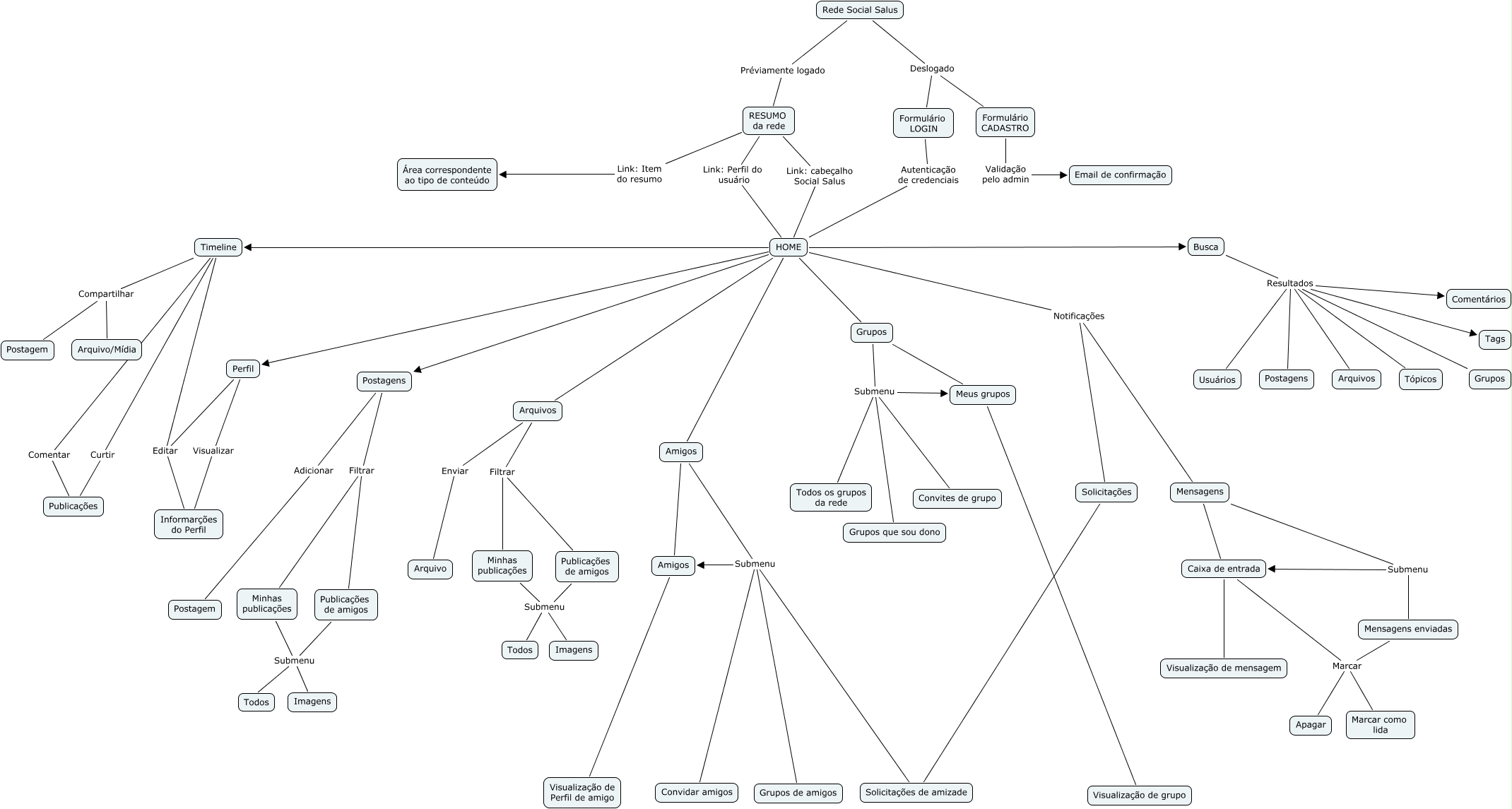
Esse mapa conceitual, produzido no IHMC CmapTools, tem a informação relacionada a: Social-Salus, HOME Timeline, Busca Resultados Arquivos, Rede Social Salus Deslogado Formulário CADASTRO, Minhas publicações Submenu Todos, HOME Perfil, HOME Notificações Solicitações, Amigos Submenu Convidar amigos, Postagens Filtrar Minhas publicações, Arquivos Enviar Arquivo, Grupos Submenu Meus grupos, Grupos Submenu Convites de grupo, Postagens Filtrar Publicações de amigos, HOME Busca, Mensagens Caixa de entrada, HOME Notificações Mensagens, Minhas publicações Submenu Todos, Caixa de entrada Marcar Marcar como lida, Caixa de entrada Marcar Apagar, Caixa de entrada Visualização de mensagem, Amigos Visualização de Perfil de amigo