WARNING:
JavaScript is turned OFF. None of the links on this concept map will
work until it is reactivated.
If you need help turning JavaScript On, click here.
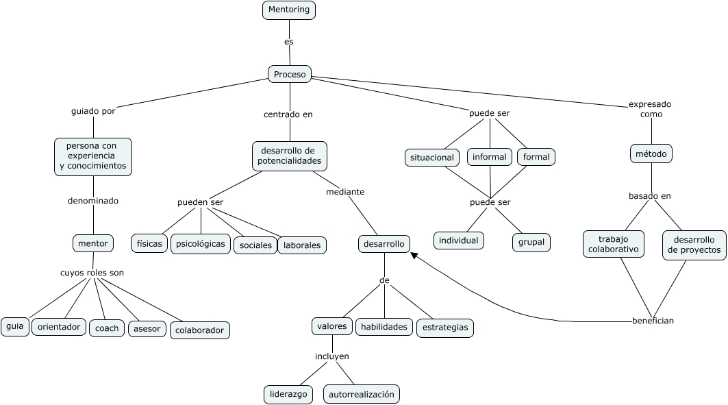
This Concept Map, created with IHMC CmapTools, has information related to: Mentoring, valores incluyen liderazgo, situacional puede ser individual, formal puede ser individual, mentor cuyos roles son guia, desarrollo de habilidades, Proceso puede ser formal, método basado en desarrollo de proyectos, formal puede ser grupal, método basado en trabajo colaborativo, informal puede ser individual, Proceso puede ser situacional, persona con experiencia y conocimientos denominado mentor, informal puede ser grupal, mentor cuyos roles son orientador, desarrollo de proyectos benefician desarrollo, desarrollo de potencialidades pueden ser físicas, Proceso puede ser informal, Proceso centrado en desarrollo de potencialidades, desarrollo de potencialidades pueden ser psicológicas, mentor cuyos roles son asesor