WARNING:
JavaScript is turned OFF. None of the links on this concept map will
work until it is reactivated.
If you need help turning JavaScript On, click here.
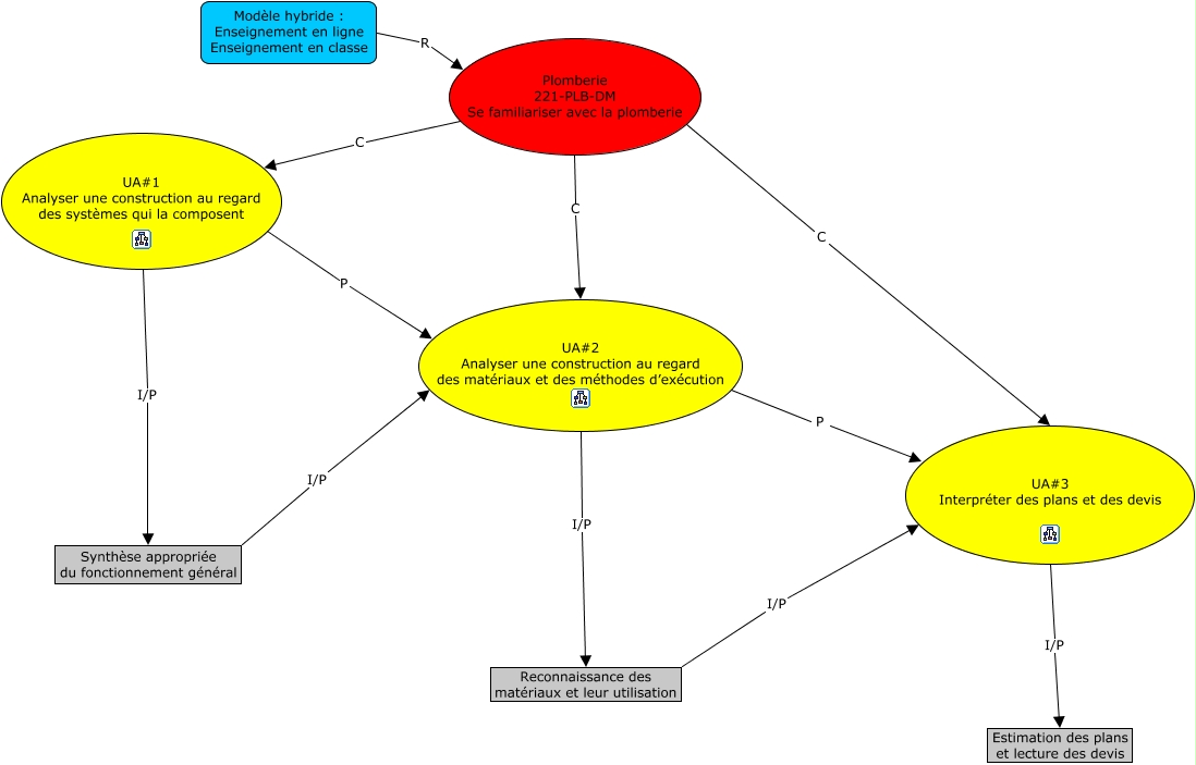
Cette carte de concepts créée avec IHMC CmapTools traite de: SA, UA#1 Analyser une construction au regard des systèmes qui la composent I/P Synthèse appropriée du fonctionnement général, UA#2 Analyser une construction au regard des matériaux et des méthodes d’exécution P UA#3 Interpréter des plans et des devis, Reconnaissance des matériaux et leur utilisation I/P UA#3 Interpréter des plans et des devis, Plomberie 221-PLB-DM Se familiariser avec la plomberie C UA#3 Interpréter des plans et des devis, Plomberie 221-PLB-DM Se familiariser avec la plomberie C UA#1 Analyser une construction au regard des systèmes qui la composent, Synthèse appropriée du fonctionnement général I/P UA#2 Analyser une construction au regard des matériaux et des méthodes d’exécution, Modèle hybride : Enseignement en ligne Enseignement en classe R Plomberie 221-PLB-DM Se familiariser avec la plomberie, Plomberie 221-PLB-DM Se familiariser avec la plomberie C UA#2 Analyser une construction au regard des matériaux et des méthodes d’exécution, UA#3 Interpréter des plans et des devis I/P Estimation des plans et lecture des devis, UA#2 Analyser une construction au regard des matériaux et des méthodes d’exécution I/P Reconnaissance des matériaux et leur utilisation, UA#1 Analyser une construction au regard des systèmes qui la composent P UA#2 Analyser une construction au regard des matériaux et des méthodes d’exécution