WARNING:
JavaScript is turned OFF. None of the links on this concept map will
work until it is reactivated.
If you need help turning JavaScript On, click here.
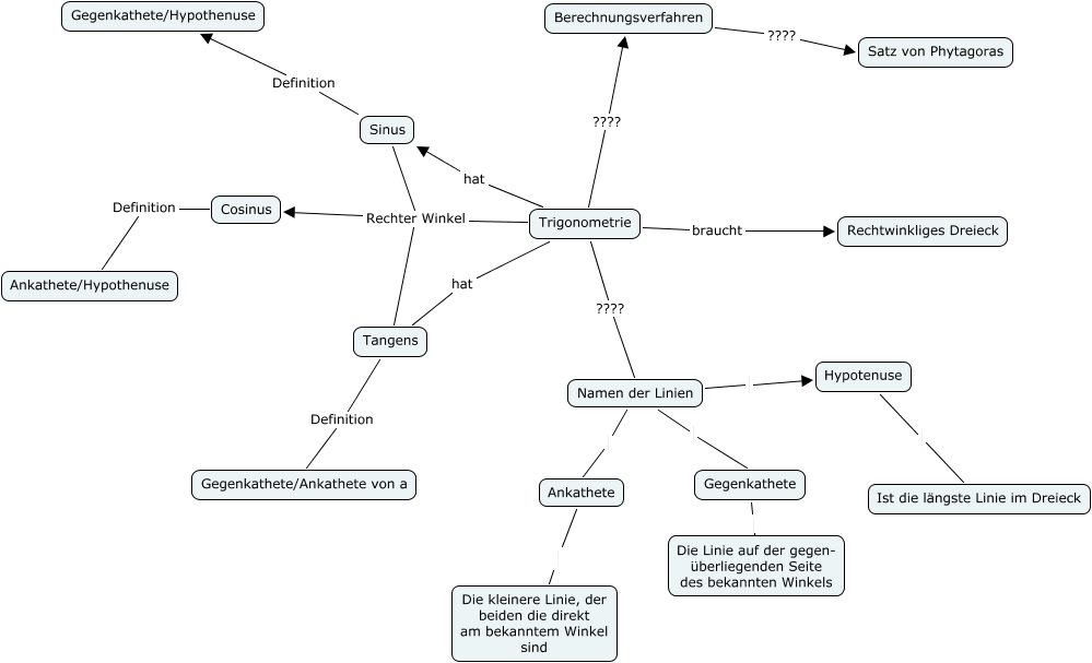
This Concept Map, created with IHMC CmapTools, has information related to: Trigonometrie, Trigonometrie hat Tangens, Namen der Linien Gegenkathete, Trigonometrie braucht Rechtwinkliges Dreieck, Sinus Rechter Winkel Cosinus, Sinus Definition Gegenkathete/Hypothenuse, Hypotenuse Ist die längste Linie im Dreieck, Tangens Rechter Winkel Cosinus, Trigonometrie Rechter Winkel Cosinus, Cosinus Definition Ankathete/Hypothenuse, Ankathete Die kleinere Linie, der beiden die direkt am bekanntem Winkel sind, Trigonometrie hat Sinus, Tangens Definition Gegenkathete/Ankathete von a, Gegenkathete Die Linie auf der gegen- überliegenden Seite des bekannten Winkels, Namen der Linien Ankathete, Berechnungsverfahren ???? Satz von Phytagoras, Trigonometrie ???? Berechnungsverfahren, Trigonometrie ???? Namen der Linien, Namen der Linien Hypotenuse