WARNING:
JavaScript is turned OFF. None of the links on this concept map will
work until it is reactivated.
If you need help turning JavaScript On, click here.
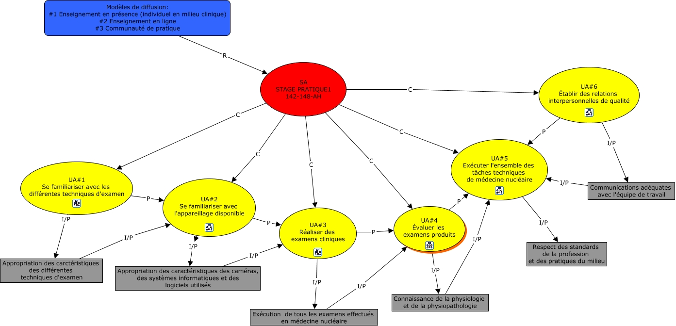
Cette carte de concepts créée avec IHMC CmapTools traite de: SA, UA#4 Évaluer les examens produits I/P Connaissance de la physiologie et de la physiopathologie, UA#4 Évaluer les examens produits P UA#5 Exécuter l'ensemble des tâches techniques de médecine nucléaire, SA STAGE PRATIQUE1 142-148-AH C UA#3 Réaliser des examens cliniques, SA STAGE PRATIQUE1 142-148-AH C UA#4 Évaluer les examens produits, SA STAGE PRATIQUE1 142-148-AH C UA#1 Se familiariser avec les différentes techniques d'examen, SA STAGE PRATIQUE1 142-148-AH C UA#2 Se familiariser avec l'appareillage disponible, Modèles de diffusion: #1 Enseignement en présence (individuel en milieu clinique) #2 Enseignement en ligne #3 Communauté de pratique R SA STAGE PRATIQUE1 142-148-AH, Exécution de tous les examens effectués en médecine nucléaire I/P UA#4 Évaluer les examens produits, Appropriation des carctéristiques des différentes techniques d'examen I/P UA#2 Se familiariser avec l'appareillage disponible, UA#2 Se familiariser avec l'appareillage disponible I/P Appropriation des caractéristiques des caméras, des systèmes informatiques et des logiciels utilisés, SA STAGE PRATIQUE1 142-148-AH C UA#5 Exécuter l'ensemble des tâches techniques de médecine nucléaire, UA#6 Établir des relations interpersonnelles de qualité P UA#5 Exécuter l'ensemble des tâches techniques de médecine nucléaire, UA#6 Établir des relations interpersonnelles de qualité I/P Communications adéquates avec l'équipe de travail, UA#3 Réaliser des examens cliniques I/P Exécution de tous les examens effectués en médecine nucléaire, UA#1 Se familiariser avec les différentes techniques d'examen I/P Appropriation des carctéristiques des différentes techniques d'examen, UA#1 Se familiariser avec les différentes techniques d'examen P UA#2 Se familiariser avec l'appareillage disponible, Connaissance de la physiologie et de la physiopathologie I/P UA#5 Exécuter l'ensemble des tâches techniques de médecine nucléaire, UA#2 Se familiariser avec l'appareillage disponible P UA#3 Réaliser des examens cliniques, UA#3 Réaliser des examens cliniques P UA#4 Évaluer les examens produits, UA#5 Exécuter l'ensemble des tâches techniques de médecine nucléaire I/P Respect des standards de la profession et des pratiques du milieu